
郑群,先在吉华街道综合行政执法办城管科生态组工作,而后抽调担任垃圾处理防控组担任内勤。这期间,她以日记的形式记录了这几天的所做、所见、所想。

一觉醒来,
整个世界都变了
1月7日,还在睡梦中的我突然听到手机响个不停,打开消息突然看到部门领导在工作群通知我们紧急集合,火速赶回办公室。

这一天,吉华街道的隔壁布吉街道突发两例确诊病例,病例涉及吉华街道多地。全体工作人员都慌了,纷纷感慨,怎么一觉醒来整个世界都变了。
工作会议,部署安排,我们马不停蹄地奔赴挂点社区支援核酸检测,面对的是混乱的现场和着急的群众。距离上次全民核酸已经有半年时间,系统也由“i深圳”换成“粤核酸”,我们重组工作,排队引导、维持秩序、协助扫码……水没时间喝,厕所也没空上,晚上回到家倒头便睡。

第一天手忙脚乱的我们
1月8日,形势更严峻,现场依旧混乱,群众也在着急,好在有了第一天的经验,我们做好防护,工作也顺了许多。

第二天做好防护措施的我们
1月9日,我们继续下沉社区协助核酸检测,6点去社区报到,7点开始做核酸,凌晨回家。看着睡着的俩娃,看着他们可爱的模样,我心里有些许愧疚,但转念一想:等娃长大了,他们知道妈妈在一线从事抗疫工作,应该会为妈妈感到自豪吧。

回到家中,两娃已经睡下了
1月10日,又是继续下沉社区做核酸的一天。报到时,社区说:“缺少信息录入员,今天你来做信息员。”医生们简单培训后,零基础的我穿着防护服“持管上岗”了,扫管、扫码、核对信息、维持秩序,无限循环着这一套流程……却不枯燥,因为我发现一个很有趣的事。在等候检测的时候,小朋友如果排在第一个位置,就会雀跃地蹦起来:“我做队长啦!”小孩子的世界真是单纯又美好,容易满足。
内急怎么办?看着这笨重的防护服,再看下眼前排队的长龙,好吧,放弃挣扎,我忍。

全副武装的我
1月11日,领导调整工作安排,区级部门派人支援社区,我们女同志也不用下沉社区了。我们开始做医疗点垃圾、居家隔离人员垃圾等一切关于疫情的垃圾处理防控工作。我一听不用下沉社区,暗自窃喜,本以为福利从天而降,后来才知道这是另一场“难”的开始。
我被分配的工作是处理居家隔离人员生活垃圾处置,还处于云里雾里的我马上被安排写通知让各社区去领居家隔离人员专用垃圾桶和垃圾袋。由此,一线疫情垃圾处理防控工作正式拉开序幕。

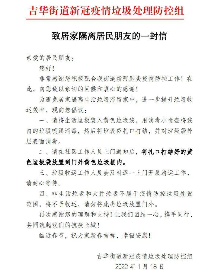
部门几个同事一起想破脑袋终于写好的一封信,希望得到居民配合和支持
看似简单的垃圾处理工作其实一点也不简单。工作的第一天,由于社区上报的名单往往跟实际的名单有偏差,每天我还需要整理居家隔离的名单,方便一线垃圾收运人员快速上门收取。为了给居民普及生活垃圾处理流程,我们还给深圳卫健委公众号留言,能够出一篇专栏跟大家讲解如何处理生活垃圾。

给深圳卫健委公众号留言求助
心力交瘁,可看看身边的同事,早晨醒来打开手机看到领导还在凌晨协调工作,我心里百感交集。

我们的领导凌晨还在处理工作
让我们破防的是病例13的出现。
1月12日早上6点,部门领导在工作群发通知让我们紧急集合。原来离我们办公楼不到百米的地方出现了确诊病例,紧张的气氛再次笼罩了过来。还好,一起并肩作战的都是乐观开朗的同事,我们在自嘲的笑声中达成了共识:保护好自己,做好眼前的工作,相信疫情终会退去。


苦中作乐的我们
今天,我看到龙岗发布的通告:自2022年1月20日起,除宝龙、布吉、坂田、吉华街道外,龙岗其他区域的聚集性和密闭空间文体娱乐场所有序开放。我终于看到胜利的曙光,耳机里响起周杰伦的那句歌词:“但愿绝望和无奈远走高飞。”这正是我此刻的期盼。

期待春暖花开,摘下口罩的那天
吉华街道综合行政执法办城管科
郑群
龙岗女性编辑组
素材来源:龙岗区妇联
图文编排:南方+深圳编辑部


