
为深入贯彻落实习近平总书记关于疫情防控工作的重要讲话和批示指示精神,全面落实各级党委、政府的决策部署,做好疫情防控期间留观隔离人员和一线工作人员关爱工作,区妇联充分发挥职能优势,在全区开展七大类122项关爱活动,将关爱和温暖实实在在送到有需要的群众身边,掀起全社会勠力同心、抗击疫情的热潮,共筑疫情防控严密屏障。

一、送保障·物资配送行动
向疫情防控期间留观隔离人员和一线工作人员等群体发放个人防护等生活物资。

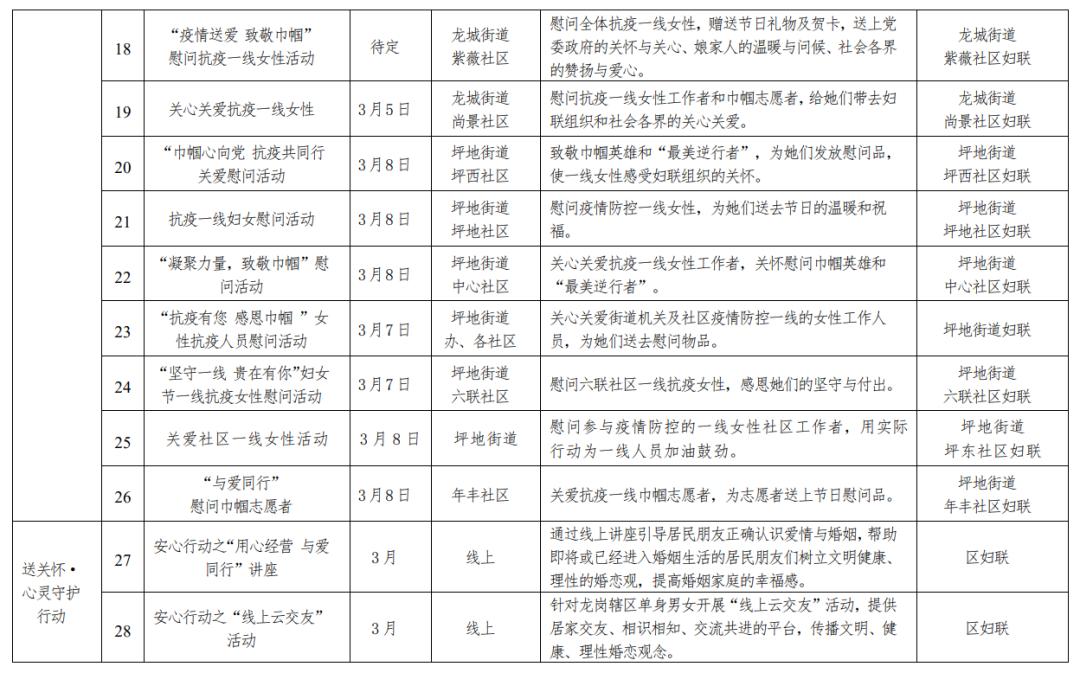
二、送关怀·心灵守护行动
向疫情防控期间留观隔离人员和一线工作人员提供安心服务,舒缓群众疫情期间的心理压力。


三、送陪伴·好家成长行动
组织爱家讲堂、家庭教育微课堂、儿童议事等亲子教育活动,帮助家长掌握特殊时期的家庭教育知识和亲子活动方式。

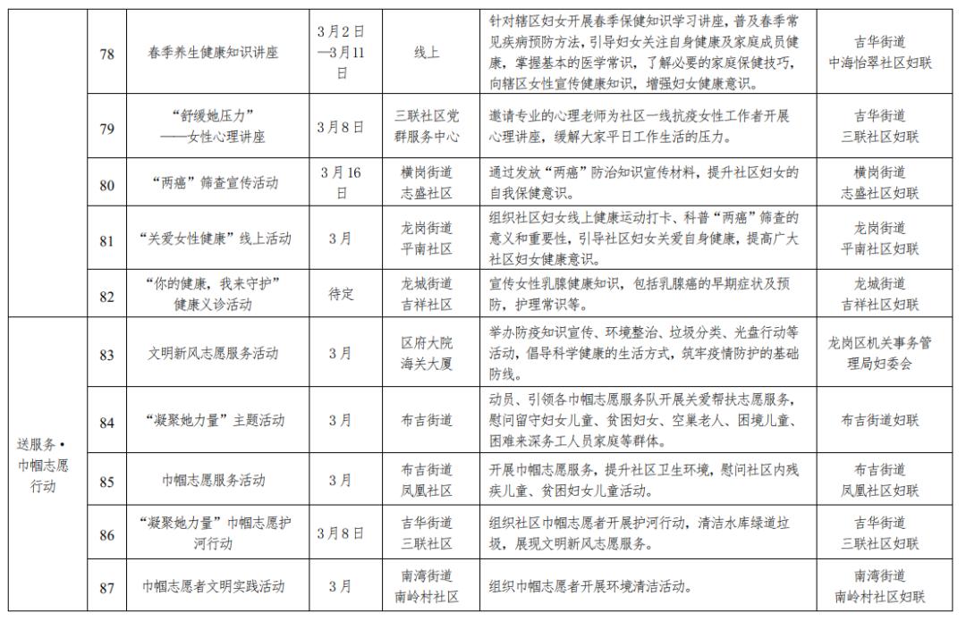
四、送健康·阳光暖馨行动
开展健康义诊、“两癌”筛查等服务活动,普及健康知识和保健技能,提高群众自我保健能力和自身免疫力。

五、送服务·巾帼志愿行动
广泛动员和组织巾帼志愿者队伍,有效有序参与做好核酸检测、人员排查、秩序维护等疫情防控志愿服务活动。

六、送法律·权益保障行动
开展“法制云课堂”“巾帼送法”“以案说法”等普法宣传活动,进一步增强妇女群众的法律意识和维权能力。

七、送荣誉·示范引领行动
及时发掘宣传广大医务工作者、基层干部群众、志愿者、爱心人士等在疫情防控斗争中涌现出的先进群体和先进人物。














向下滑动查看所有内容
病毒无情人有情,区妇联将通过七大行动,把“娘家人”的关怀及温暖送到疫情防控期间留观隔离人员、一线工作人员,以及需要关心关爱的妇女儿童和家庭的心坎上,以“实打实”换来“心贴心”,打通巾帼志愿服务到家的“最后一米”。

龙岗女性编辑组
来源:龙岗区妇联
图文编排:南方+深圳编辑部


