南方+2019年3月25日讯 在深圳,深夜下班之后做什么?去吃一份宵夜?看一场电影或话剧?健身房待一下?酒吧里喝一杯?叫几个朋友去KTV吼几嗓子?还是去便利店买点东西回家?
近日,商业地产服务机构RET睿意德首次发布了《璀璨之城——2019深圳夜间消费研究报告》。报告称,结合滴滴出行、大众点评等网站综合评分,深圳在全国城市夜生活指数排名中仅次于上海。
这份报告对深圳酒吧、电影院、KTV、健身、夜宵、网吧、演艺、便利店等八大核心夜生活业态在地理、消费、经营等方面的情况进行了深入分析,用大数据勾勒出深圳夜生活的各类经济细节,介绍了多个“8小时之外”的商业消费热点。
清吧开得最多,但餐吧最受深圳人欢迎
酒吧是“夜生活”的代名词,具有“娱乐、社交、商务”属性,业态也越来越注重互联网传播效应,走“网红化”道路。
报告着重以夜店、清吧、餐吧、精酿啤酒吧为主要研究对象。其中,清吧的数量在主流酒吧业态中占比过半——2018年,清吧在深圳超过600家,占据市场的54%,开业量超过130家,闭店数则超过40家,精细运营成为追求现象级爆红的“网红”酒吧发展的主要瓶颈。

夜店类酒吧占深圳酒吧总数4%,但得益于庞大的年轻客群基数和娱乐工具的创新,深圳的夜店发展领先全国。
餐吧是“餐饮+酒吧”的跨界产物,当前餐吧已成为酒吧类业态最受关注的业态,2018年,大众点评上深圳酒吧类业态最受关注TOP10中,有5家是餐吧,更多元的经营模式、更丰富的服务内容和场景拉长了客群的消费时间,也是餐吧运营模式的核心策略。
深圳市中心区域聚集最强消费实力,但随着居住人口外溢,关外区域亦呈现较强的高消费娱乐的发展潜力,其中临近核心区的民治、布吉消费水平较为突出。
爱看午夜场,夜场电影活跃度全国第一
纵观整体的院线电影行业,深圳2018年电影票房总收入达到21.43亿元,相比2017年同比增长5.79%。
据报告显示,深圳平均每天有超过1000场夜场电影上映,总次数以及平均散场时间最晚时间等指标领跑全国。

截止2019年初,深圳共开设约270家连锁院线和46家点播影院,连锁院线依旧是电影市场的主要组成部分。
然而,在连锁院线梯队中,具备新体验和新技术的影院虹吸效应强大,如韩国CGV影城,开业仅仅一年,即成为2018年深圳影院票房榜首;而老牌的电影院优势被削弱,年度票房总数下跌。
随着消费力的外溢,深圳新兴区域形成了若干城市副中心级商圈,拉动各大连锁院以高端影厅(IMAX/4K/杜比)抢占新区市场。
网红式量贩式KTV开始走进购物中心
量贩式KTV整体呈现出市场规模萎缩和两极化发展趋势:服务于中低消费者的高性价比KTV分布于产业聚集区,整体数量更占优;以精品路线为主的高端KTV则明显集中于城市CBD及高端居住区。

深圳八个区ktv数量及人均消费
2014年年底,在中国音像著作权集体管理协会的推动下,KTV行业版权合法化浪潮来袭,导致大量中小KTV企业倒闭,影响深远。2015年5月,深圳共有约1300家KTV,2017年仅剩441家KTV,仅相当于2015年的34%,KTV整体规模出现明显缩小。
宝安区的KTV数量在各区中占比最大,宝安区既是深圳工厂聚集区,也是大量年轻白领群体进入深圳的首选居住地,因此相对应地出现了许多平价的KTV。
南山区为深圳科技龙头,聚集了深圳最具消费实力的客群,住宅小区高档,因此南山区的KTV人均消费水平整体较高。
2018年深圳新增的高端KTV以非连锁、主题化为主,将购物中心作为拓展首选,高端的商业平台为KTV的品牌价值提供赋能。
宝安壹方城UK KTV以特色主题、网红拍照为核心元素,制造了不同场景的拍照圣地,也突出KTV未来将会以装修主题化的趋势发展。
求美求帅!这座城市夜间健身人数比例全国最高

据报告显示,深圳城市运动氛围在全国名列前茅,是夜晚时段健身人数比例最高的城市,晚上6点之后的健身人数占全天运动人数的70%以上,健身已经成为深圳夜经济的重要组成部分。
除了传统的健身俱乐部、健身工作室,近年来,互联网健身房的兴起,为城市人群的健身运动带来了更多的可能性。
互联网健身房的经营模式更为灵活,能够实现夜晚的长时经营,在便利性、经济性、选择权方面给予消费者充分的空间。
夜宵之城!夜间外卖订单名列全国榜首
夜宵与城市的经济实力,人民消费力密切相关,某种程度上反映城市的活力。
据报告显示,在各大城市夜间21点-凌晨2点的外卖订单占比中,深圳名列榜首,成为名副其实的“夜宵之城”。
在深圳夜宵市场中,有超过6成的比例为经营至深夜的饭店,火锅和烧烤次之。
宝安、龙岗传统夜宵居多,而居酒屋这类新型夜宵聚集在福田、南山。


各品类宵夜在7个行政区占比及数量
夜宵连锁品牌开始成为消费者首选,大品牌的进入将有助于重塑夜宵市场,使夜宵市场逐步规范化。正是由于深圳夜宵市场的庞大,许多品牌开始转向新场景探索,开出了24小时店、或延长营业时间,如传统粤菜餐厅胜记,特别开设子品牌“胜记·宵夜专家”等等。
报告表示,夜宵服务带来的情感释放,将成为其消费的重要原因。此外,夜宵业态有望成为购物中心新业态选择,经营空间开放的的购物中心更受夜宵品牌的欢迎。
赛事级网吧处于资本化前夜
网吧是无数"80后""90后"学生时代记忆中不可缺少的一部分,“网吧通宵”曾经是很多人最早的夜生活记忆。

深圳网吧及人口数
研究报告显示,宝安、龙华、龙岗三区网吧数量显著较高,这些区外来人口基数庞大,网吧市场发展空间相对较大。而在南山、福田、罗湖地段,租金相对较高,只有营收能力相对较强的新型网吧才有生存空间。
近年来,电竞行业的发展为赛事级网吧的进一步发展创造的条件。不过,深圳的电竞行业依然处于成长待资本化时期,赛事级网吧数量较少。
未来,游戏作为网吧的核心服务业务,其衍生的亚文化影响值得关注。场景体验、社交功能、偏向中高端的产品和服务、专业的电竞赛事等等,都会成为网吧行业品牌寻求空间多功能化的思考点。

北上深演艺场所比较
而近年来,文化设施与商业空间的结合,赋予了演艺业态发展的新机会,如华润万象天地剧院、KKONE购物中心的HOU LIVE音乐空间这类商业体中的文化建设,成为商业的亮点业态,为商业带来与众不同的文化内容,实现人流和内容的互补。同时,商业也为演艺提供配套支持,扩大受众群体,辅助演艺业态扩张。
零售便利店守望每一个未睡的灵魂

夜间零售便利店为绝对主力,但也有部分业态供以文化休闲。国外连锁品牌偏商务化,国内、本地连锁品牌偏社区化。
物流的完善和互联网科技的进步可有效解决零售的夜间运行成本问题,促进夜间零售形式的多元化发展。比如神奇屋、天虹well go、超级物种、深圳书城24小时书吧。
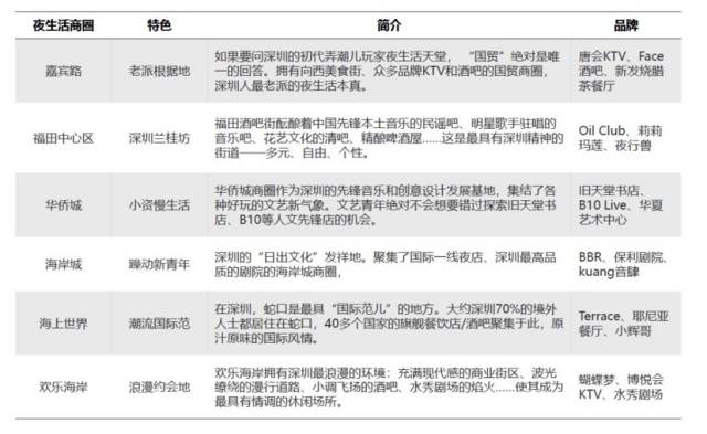
最后,报告总结出深圳六大夜生活聚集地,体现出深圳不同时代的生活类型与气质。
【记者】李荣华