投诉人:莫女士
投诉对象:深圳市美橡体适能运动管理有限公司
投诉内容:
(以下为投诉人莫女士描述情况)
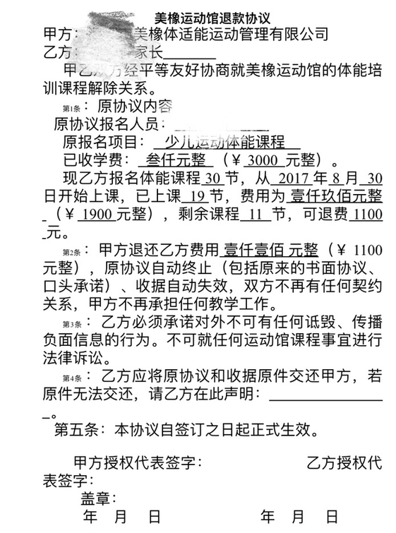
我于2017年8月30日续报深圳市美橡体适能运动管理有限公司体能课程,已经是第三次报了,每次3000元,30节课,都是与教练微信沟通与转帐。2018年1月10日收到该公司通知说结束体能馆的业务,不再营业,说统一给我们退剩余的课程费用,12号加了该公司财务微信沟通相关退费事宜,财务说统计好在一周内统一给我们退费,19号收到财务信息,说可以退回1100元,还说几天后可以退款,并说好通过微信退还(当时压根没有说签协议后再退),一周拖一周,在23号忽然发微信来通知说要求去签协议才退款,当天又进行了协商,因为我带俩小孩实在抽不出时间去他们公司,能否把协议发到我邮箱确认,财务说先与他老板汇报后第二天给回复,但第二天也没有收到任何回复,然后又问财务协议发过来了吗?财务二话没说就把协议通过微信发给我,当时想想签了就算了,但细看第三、四条真的很难让人接受,内容详见附件1。我们交费的时候什么协议、收据对方都没给,现在退钱就要求我们签协议,而且是霸王条款,还叫我写上“我自愿终止培训课程”,老天哪是我自愿的,真是有种迫良为猖的感觉,还有第三条,也太污辱人格了,再次和他们友好协商希望把协议第三条改了,对方视而不见,不理不睬,也不积极回应。
我们本来本着信任他们学费都是微信直接转给教练,现在对方公司要求我们签的协议第三条就是把责任推得一干二净,他们单方面违约,说不干就不干了,反过来还要我们签协议,叫我们不要传播、抵毁他们,这啥意思?我们压根没有想过这么做,想着赶紧退钱就了了,现在他们小道大作,拟这个协议要我签,不签就不退钱,哪有这样的公司呀!我也不是不讲理的人,25号再次与财务沟通,希望把协议第三条删除,内容修改为“双方达成协议退费,事后不得有异议”,财务说没权力改,她没权力也理解,那麻烦跟她老板汇报下,下午给个说法,但到现在一直也没有一个字的回复,在这点他们的态度上就是有问题。这些我也不计较了,现在希望消协能帮我出面与该公司协调下,我的目的就是直接退钱,不签协议,如果要签必须把第三条删除,第四条改为“双方达成协议退费,事后不得有异议。”这事就了结了。非常感谢!

网友提供的退快协议

