当前位置:深圳新闻网首页 > 深圳新闻 > 图片深圳 > 

家长们注意了!深圳这5区入学积分有变动……

2020-03-10 17:23来源:深圳新闻网

宝安区:

独生子女加分拟从90分调整至2分

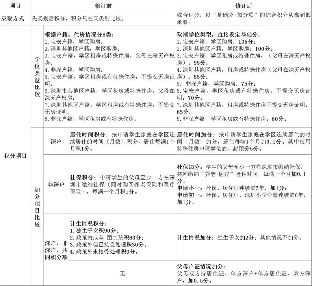
日前,《宝安区义务教育阶段学校积分入学办法(修订稿)》(征求意见稿)经论证修改后再度公示。独生子女加分拟由1分调整至2分,多子女就读同所学校加分取消。

去年12月,宝安区教育局发布相关公告,拟对积分入学录取方式和积分方式进行修订,其中,"独生子女加分从90分调整至1分"引发广泛关注。

在新修订稿中,宝安区教育局结合市民意见反馈,拟将独生子女加分由1分调整至2分,并取消两项加分项,同时对部分情况分值进行调整,以体现积分梯度。

在此次公布的新修订稿中,对去年12月公布的部分积分计算方式和加分情况进行了重新修订。

主要表现在以下几个方面:

独生子女加分由1分调整至2分;

取消"非深户籍可以以父母户籍迁入深圳的时间计算积分"和"多子女就读同所学校情况加分"两项加分项;

此外,"宝安户籍,学区自购商品房"、"深圳其他区户籍,学区自购商品房"、"宝安户籍,无房租房"、"深圳其他区户籍,无房租房"、"非深户购房"、"宝安户籍,有房租房"等情况分别在原有基础分上另加5分。

"深圳其他区户籍,有房租房"和"非深户租房"分值则保持不变,以体现宝安本区户籍与其他区户籍、非深户购房与非深户租房的积分梯度。

2020年秋季义务教育入学申请新变化:

自2020年起,非深户籍适龄儿童、少年申请深圳市义务教育阶段学校的,必须提供适龄儿童、少年的身份证,且父母双方或一方在本市连续参加社会保险(养老保险和医疗保险)须满1年。

连续满1年的计算,以申请学位当年3月31日为基点向前倒算,社会保险补缴的年限不予计算。

值得注意的是,宝安区义务教育公办学校从2018年起全部实行学位房制度,2020年将继续实行学位房制度,申请宝安区义务教育公办学位的所有深圳户籍、非深圳户籍学生(含港澳台籍学生)都必须提供父母的住房材料。

学区内一套住房只允许一对夫妇的一个或多个孩子申请学位。

[见圳客户端、深圳新闻网编辑:何畅]

新闻评论