当前位置:深圳新闻网首页 > 深圳新闻 > 图片深圳 > 

家长们注意了!深圳这5区入学积分有变动……

2020-03-10 17:23来源:深圳新闻网

又到一年开学季,深圳目前已有南山、福田,罗湖、宝安、龙华5个区发布2020年积分入学办法征求意见,均拟调整2020年积分入学办法。

其中变化最大的除罗湖区外,龙华区也将发生重大变化!其次是南山、福田和宝安区都做了一些调整。

龙华区:

居住证可积分;新增基础分60分

3月6日,深圳市龙华区教育局发布关于征求《深圳市龙华区义务教育阶段学校积分入学办法(修订稿)(征求意见稿)》公众意见的公告。

划重点:政策内或全面二孩拟不再加分,独生子女加2分;深圳户籍自购商品房产拟改为以房产购买日期计算积分;非深户籍拟按照养老保险和医疗保险两种险种同时缴纳的时间计算积分;新增深圳户籍或非深户籍居住证积分;新增基础分60分。

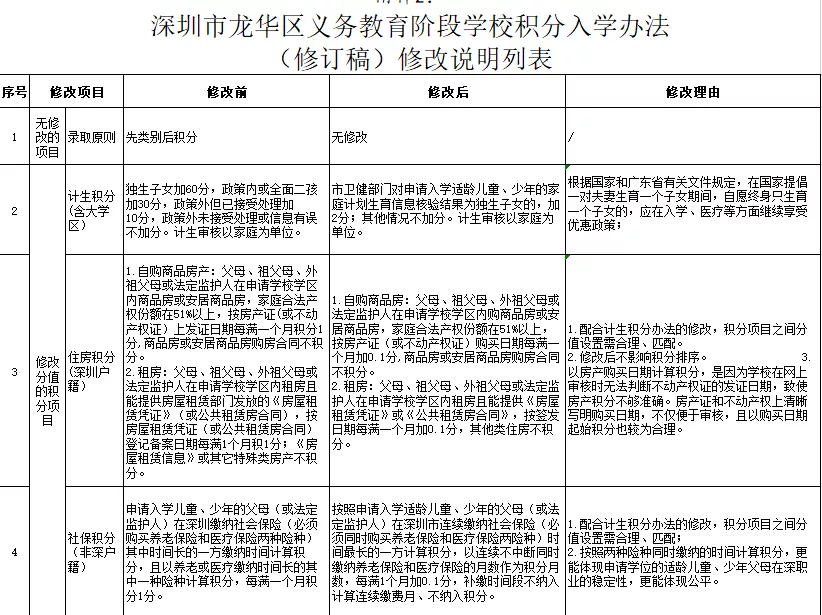
根据公告,征求意见稿在以下5个方面有大变化,具体如下:

1、计生积分(含大学区)

政策内或全面二孩拟不再加分,独生子女加2分

市卫健部门对申请入学适龄儿童、少年的家庭计划生育信息核验结果为独生子女的,加2分;其他情况不加分。计生审核以家庭为单位。

2、住房积分

自购商品房:父母、祖父母、外祖父母或法定监护人在申请学校学区内购商品房或安居商品房,家庭合法产权份额在51%以上,按房产证(或不动产权证)购买日期每满一个月加0.1分,商品房或安居商品房购房合同不积分。

租房:父母、祖父母、外祖父母或法定监护人在申请学校学区内租房且能提供《房屋租赁凭证》或《公共租赁房合同》,按签发日期每满一个月加0.1分,其他类住房不积分。

3、社保积分

按照申请入学适龄儿童、少年的父母(或法定监护人)在深圳市连续缴纳社会保险(必须同时购买养老保险和医疗保险两险种)时间最长的一方计算积分,以连续不中断同时缴纳养老保险和医疗保险的月数作为积分月数,每满1个月加0.1分,补缴时间段不纳入计算连续缴费月、不纳入积分。

4、新增深圳户籍或非深户籍居住证积分

深圳户籍。申请入学适龄儿童、少年的父母(或法定监护人)户籍迁入深圳时间最长的一方计算积分,每满一个月加0.1分。

非深户籍。申请入学适龄儿童、少年的父母(或法定监护人)具有使用功能的《深圳经济特区居住证》或《中华人民共和国港澳居民居住证》时间最长的一方计算积分,每满一个月加0.1分;如果父母(或法定监护人)有一方是深圳户籍的,经申请人申请,可以以父母一方户籍迁入深圳的时间计算积分,每满1个月加0.1分。

5、 新增基础分项

在学位类型的基础上,每类设置统一的基础分为60分。

附:积分入学办法修改说明表

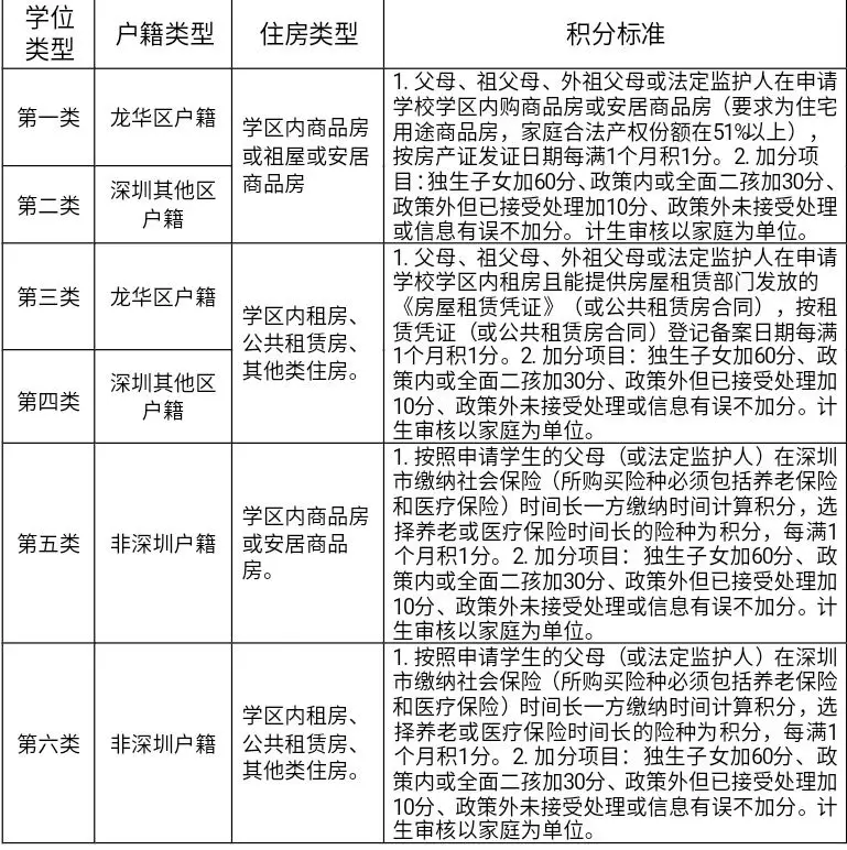
根据申请学生户籍和住房情况,学位类型共划分为以下6类:

第一类:龙华区户籍,学区内商品房(父母、祖父母、外祖父母或法定监护人有学区商品房,且产权份额在51%以上,下同)或祖屋(提供父母、祖父母、外祖父母或法定监护人的《股权证》、房屋合法有效证明、所在股份合作公司证明,下同)或安居商品房。

第二类:深圳其他区户籍,学区内商品房或祖屋或安居商品房。

第三类:龙华区户籍,学区内租房(父母、祖父母、外祖父母或法定监护人在学区租房且已办理房屋租赁凭证或房屋租赁信息,下同)或公共租赁房或其他类住房(含自建房、军产房、集资房、小产权房、租房但未办理房屋租赁凭证或房屋租赁信息、集体宿舍等,下同)。

第四类:深圳其他区户籍,学区内租房或公共租赁房或其他类住房。

第五类:非深户籍,学区内商品房。

第六类:非深户籍,学区内租房或公共租赁房或其他类住房。

附:入大学区学积分一览表

生源录取:根据“先类别后积分”的原则,按照学位类型1至6类依次录取,同一学位类型学生则按照积分从高到低录取,至学校招生计划录满为止。

生源分流:各部门资料审核总结果合格、但未被申请学校录取的学生,由教育主管部门按学位类型统筹分流。

学区房锁定:从本办法正式生效之日起,学区内同一套住房(含集体宿舍、公共租赁房)用于申请学位时,在学制期间,小学6年只允许一户家庭的孩子申请学位,初中3年只允许一户家庭的孩子申请学位,若同一套住房有多个孩子申请学位,必须是同一父母、祖父母、外祖父母或法定监护人,招生报名系统不接受同一套住房重复申请学位。

[见圳客户端、深圳新闻网编辑:何畅]

新闻评论