当前位置:深圳新闻网首页 > 深圳新闻 > 图片深圳 > 

《广东省中小学生减负工作实施方案》印发 今年3月1日起实施

2020-01-17 15:28来源:深圳新闻网

见圳客户端·深圳新闻网2020年1月17日讯 记者从“广东教育”微信公众号获悉,近日,省教育厅等九部门印发了《广东省中小学生减负工作实施方案》(下简称《实施方案》),提出27条具体举措,进一步规范学校办学行为、促进校外培训机构规范发展、联动推进家庭教育、强化政府监督管理、加强组织保障。《实施方案》自2020年3月1日起实施,有效期5年。

事不宜迟,我们先看看全文↓↓↓

广东省中小学生减负工作实施方案

为贯彻落实《教育部等九部门关于印发中小学生减负措施的通知》有关要求,深入实施素质教育,切实减轻中小学生过重课业负担,经省人民政府同意,结合我省实际,制定本方案。

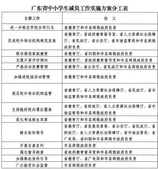
一、进一步规范学校办学行为

1.坚持正确办学方向。全面贯彻党的教育方针,坚持社会主义办学方向,落实立德树人根本任务,遵循教育规律和人才培养规律,坚持改革创新,以凝聚人心、完善人格、开发人力、培育人才、造福人民为目标,坚持德智体美劳全面培养,发展素质教育,促进学生健康成长成才。

2.坚持义务教育免试就近入学。严格按照“学校划片招生、生源就近入学”的总体目标,为每所义务教育学校科学划定服务片区范围,确保义务教育免试就近入学政策全覆盖。严禁以各类考试、竞赛、培训成绩或证书证明等作为招生依据,不得通过考试或变相考试(面试、评测)等方式选拔学生。民办义务教育学校招生纳入审批地统一管理,与公办学校同步招生;对报名人数超过招生计划的,实行电脑随机录取。坚决整治以任何形式提前选择生源,对生源地招生秩序造成冲击的行为。

3.规范普通高中招生行为。公办和民办普通高中学校要严格按审批机关统一批准的招生范围、招生计划、招生时间、招生方式同步招生,严禁违规争抢生源、“掐尖”招生、跨审批区域招生、超计划招生和提前招生。落实优质普通高中招生指标分配到初中政策。完善自主招生,严格按照自主招生办法和程序组织自主招生录取工作,并主动公开招生的各环节和录取结果。

4.规范学校编班行为。义务教育学校各年级学生实行常态编班,严禁举办重点班。义务教育学校在编班时,要严格执行省定标准班额要求,按照男女生比例相对均衡原则和随机原则进行编班,均衡配置各班师资力量。义务教育学校不得按学生成绩进行编班,不得为编班进行任何形式的考试或测试。普通高中学校要根据普通高中课程方案和学生选课情况,合理排课编班,科学制订选课走班指南和课程实施方案。

5.加强学校课程管理。严格执行国家课程方案和课程标准,科学编排课程,按要求开齐开足开好各类课程,并按规定在校务公开栏、学校网站上公布课程安排表。规范地方课程和校本课程管理,义务教育学校不得引进境外课程。学校和教师不得随意增减课程课时,不得随意增减课程难度,特别要保证按规定开足、开齐体育与健康、信息技术课、艺术课(或音乐课、美术课)、综合实践活动等课程;确保学生每天体育锻炼1小时,条件允许情况下尽量安排在户外。优化义务教育综合实践活动课程结构,确保劳动教育课时不少于一半。专题教育项目实行教育部门归口管理,任何组织和个人不得随意要求学校增加专题教育内容。

6.从严管理教材教辅。严格执行国家和省有关中小学教材教辅材料管理相关规定,加强中小学教材和教辅材料管理,严格执行编写、评议、选用、发行、代购、使用等相关政策。严禁滥派、滥订、滥发和搭载各种教辅材料,严肃查处义务教育学校使用境外教材行为。加强教辅材料进校园检查管理,坚持学生自愿购买教辅材料原则,实行“一教一辅”,不得强制或变相强制学生购买教辅材料。规范校园学习类APP使用管理,凡未经审查备案的中小学校园学习类APP,学校、教师不得要求学生使用。

7.加强课堂教学管理。各学校要落实教学常规管理要求,做好教学计划制定、备课、上课、作业批改、教学反思和评价等教学基本环节的整体设计与落实。建立以学生发展为本的新型教学关系,大力开展课堂有效教学研究与实践,提高课堂教学质量和效率,坚决杜绝教师“课上不讲课下讲,课上少讲课后讲”行为,严禁超课标教学、抢赶教学进度和提前结束课程。坚决查处不遵守教学计划、“非零起点”教学等行为。未经教育部门同意,不得随意要求学校组织学生参加与教育教学无关的活动。严禁学生将手机、平板电脑等电子产品带入课堂,带入学校的要进行统一保管。使用电子屏幕产品开展教学时长原则上不超过教学总时长的30%。

8.科学合理布置作业。学校要统筹调控不同年级、不同学科作业数量和作业时间,督促学生完成好基础性作业,强化实践性作业,探索弹性作业和跨学科作业,不断提高作业设计质量。教师要认真批改作业,强化面批讲解,及时做好反馈。严禁教师布置惩罚性的作业,杜绝将学生作业变成家长作业或要求家长检查批改作业。学校要建立完善学生各学科作业量情况摸查制度,并及时将摸查结果反馈给任课教师。

9.规范统一考试及评价。严格控制统一考试次数,除国家、省、市和县(市、区)组织的学业质量监测外,小学一二年级每学期学校可组织1次统一考试,小学其他年级及初中每学期不超过2次统一考试。不得在小学组织选拔性或与升学挂钩的统一考试。严格依据课程标准和教学基本要求确定考试内容,命题要符合素质教育导向,不出偏题怪题。义务教育阶段考试成绩实行等级评价。严禁以任何形式公布学生成绩和排名。普通高中要加强学科组协调,控制统考统测和日常考试次数。

10.合理安排学生作息时间。严格控制中小学生在校集中教学时间,小学、初中、高中学生每天教育教学时间分别不得超过6小时、7小时和8小时;原则上学校统一安排教育教学活动(含早读)时间,小学不早于8:00,初中不早于7:40,普通高中不早于7:20。建立弹性离校制度,合理安排学生离校时间。教师不得采取“拖堂”或其他方式挤占学生课间休息时间。学生中午休息间隔时间不少于1.5小时。严禁组织学生在节假日(含双休日和寒暑假)集体上课,或以补差、提优等形式变相组织集体上课或考试。严禁学校将课后服务变为集体教学或集体补课。学校和家长要保障小学、初中和高中学生每天睡眠时间分别不少于10小时、9小时和8小时。

11.规范教师从教行为。加强师德师风建设,严格落实《新时代中小学教师职业行为十项准则》要求。学校要与教师签订规范教育教学行为承诺书。教师在教育教学中,要落实素质教育要求,引导学生端正学习态度,培养学生良好学习习惯,不做“刷题机器”。教师不得组织、介绍、诱导学生参与校内外有偿补课,不得课后有偿辅导、有偿家教,违规收受学生或家长的礼品礼金,不得要求学生从事与教育教学无关的事务。

二、促进校外培训机构规范发展

12.规范校外培训机构培训行为。依法依规对校外培训机构进行审批登记,开展专项治理,强化日常监管,切实规范校外培训秩序。鼓励发展以培养中小学生兴趣爱好、创新精神和实践能力为目标的培训,坚决禁止应试、超标、超前培训及与招生入学挂钩的行为。严肃中小学招生入学工作纪律,坚决禁止中小学校与校外培训机构联合招生,坚决查处将校外培训机构培训结果与中小学校招生入学挂钩的行为,并依法追究有关学校、校外培训机构和相关人员责任。

13.强化在线培训监管。参照校外线下教育培训机构管理要求,同步治理校外线上教育培训机构,切实解决中小学生课外负担过重问题。按照国家要求建立中小学校外线上教育培训的备案管理制度,重点审查学科类校外线上教育培训机构的基本情况(机构简介、培训宗旨、业务范围、保障条件、服务承诺、资金管理等),以及线上学科培训班的培训内容、师资队伍、招生对象、进度安排、上课时间、收费情况等,督促中小学校外线上教育培训机构加强行业自律、有序开展业务。

三、联动推进家庭教育

14.给孩子讲好“人生第一课”。家庭是人生的第一所学校,家长是孩子的第一任老师。有关部门和学校要引导家长树立科学育儿观念,正确认识孩子成长规律,尊重孩子个体差异和天性,把培养孩子的好思想、好品行、好习惯作为家庭教育的首要目标,理性设置对孩子的期望值。加强家庭交流互动,注重言传身教,培育好家风,传承好家训,帮助孩子树立学习信心,增强学习动力。根据孩子的兴趣和现状谨慎选择适合的培训,避免盲目攀比、跟风报班。

15.培养孩子健康生活习惯。安排孩子每天进行户外锻炼,鼓励支持孩子参加各种形式体育活动,培育1—2项体育运动爱好,引导孩子从小养成良好锻炼习惯,积极参加各类社会实践活动,拓宽孩子视野,培养积极乐观的心理品质。经常关注孩子情绪变化和心理健康,采取措施进行有效疏导。有意识安排力所能及的家务劳动,教育孩子自己的事情自己做、家里的事情帮着做。引导孩子合理使用电子产品,上健康网站,不沉迷网络游戏,不用手机刷屏,不长时间看电视。

16.强化家校社协同育人。建立健全家庭教育指导服务体系,健全长效工作机制,形成政府、家庭、学校、社会联动的家庭教育工作体系。学校要通过家长委员会、家长会、家访、家长学校、家长课堂等途径,建立良性的家校互动关系和沟通机制,为家长提供公益性家庭教育指导服务。妇联组织要做好家庭教育指导,促进家长做好学生减负有关工作。教育、妇联等部门要统筹协调社会资源支持服务家庭教育,推动建立街道、社区(村)家庭教育指导机构,将家庭教育指导服务纳入社区教育服务体系,组织举办家庭教育培训讲座及体验活动等家庭教育指导服务;每年至少组织2次家庭教育指导和2次家庭教育实践活动。

四、强化政府监督管理

17.克服片面评价倾向。各地要树立正确的政绩观和科学的教育质量观,坚决破除“唯分数、唯升学”的顽瘴痼疾,严禁给教育行政部门和学校下达升学指标,或片面以升学率评价教育行政部门和学校,不得单纯以升学率或平均分等作为评价学校办学质量的标准,注重对学校开展增值性评价。学校不得将学生考试升学情况作为教师考核、绩效和奖励的唯一依据。

18.严格活动竞赛管理。从严控制、严格管理面向中小学生的各类竞赛活动,原则上不举办面向义务教育阶段的全省性竞赛活动。教育部门要加强日常监管,对未经批准违规举办的活动发现一起查处一起。公安机关和民政部门要坚决查处或取缔“山寨社团”“离岸社团”违规举办的以营利为目的的赛事。任何学校不得组织学生参加未经教育行政部门审批的评优、推优及竞赛活动,不得为违规竞赛提供场地、经费等,不得将竞赛结果作为中小学招生入学依据。

19.加强“进校园”活动管理。各地要建立完善各类“进校园”活动的备案管理制度。对各类进校园或组织中小学生参加的活动,要对活动内容、具体方案、举办单位和参加人员等进行备案审查。对经批准的各类“进校园”项目实行清单式管理,在每学年初向社会公布活动清单。凡未经批准的“进校园”活动,一律禁止进入校园或组织中小学生参加。

20.规范校外培训机构监管。各地要健全工作机制,严格培训机构审批登记,落实年检年报制度。地方社会综合执法部门每年对培训机构进行不少于两次的执法检查,对违法违规的培训机构,依法依规严肃处理并列入黑名单,直至吊销办学许可证,追究有关人员的法律责任。

21.支持做好校内课后服务。积极构建政府主导、部门联动、学校主责、社会参与、家长支持的校内课后服务工作机制。各地可根据课后服务的性质,采取财政补贴、收取服务性收费或代收费等方式筹措经费。学校教职工参与校内课后服务工作取得的收入,在学校绩效工资总量外单列管理。

22.深化考试招生改革。完善入学制度,统筹设计小学入学、小升初招生办法。采取单校划片或多校划片等举措,将热点小学、初中分散至每个学(片)区,确保各学(片)区之间教育资源大致均衡。稳步推进高中阶段学校考试招生制度改革,深化普通高校考试招生制度综合改革,建立健全初中、普通高中学业水平考试和学生综合素质评价制度,完善综合素质评价办法,积极运用信息平台开展综合素质评价工作。

五、加强组织保障

23.健全组织领导。全面加强党对教育工作的领导,将减负工作作为开展“不忘初心、牢记使命”主题教育的重要内容常抓不懈。各地要建立健全党委领导、政府主导、纪委监督、部门合作、社会参与的工作机制,切实加强工作协调及配合,明确分工、各司其职、齐抓共管,共同落实中小学生减负工作责任。

24.开展自查自纠。2020年4月30日前,各地要针对区域内中小学生学业负担情况全面开展摸底分析,制定出台减负工作方案,对造成中小学生过重学业负担的行为开展自查自纠,建立问题工作台账,及时销号整改。各地要通过多种手段全面掌握学生学业负担情况,探索建立学生学业负担监测系统,适时委托第三方开展学生减负工作评估。

25.强化督导检查。各地要把中小学生减负工作纳入市、县(市、区)人民政府履行教育职责评估内容。教育督导部门要把减负工作纳入教育督导评估体系,落实督学责任区制度,通过自查、随机抽查、实地督查等多种方式对地方开展减负工作进行督导,并将督导结果作为政府履行教育职责考核评价的重要依据。减负工作不力、群众反映强烈的,要依法依规予以严肃问责。

26.加强舆论宣传引导。各地要通过广播电视、学校教育等多种途径对国家、省中小学生减负政策宣传解读,多层次、多角度宣传科学教育理念,引导家长和社会转变观念,努力消除“抢跑文化”“超前教育”“剧场效应”等功利现象,营造良好育人氛围。严禁各类新闻媒体炒作考试成绩排名和升学率,不得以任何形式宣传中高考状元。

27.广泛接受社会监督。各地、各学校要向社会公布监督、投诉电话和邮箱等,畅通反映情况渠道,引导广大学生家长共同监督减负工作,切实发挥舆论的监督作用。对造成中小学生过重学业负担的行为零容忍,举报一起查处一起。

本实施方案自2020年3月1日起实施,有效期5年。

                           

来源 |广东省教育厅

[见圳客户端、深圳新闻网编辑:施冰冰]

新闻评论