当前位置:
深圳新闻网首页
>
深圳新闻
>
图片深圳
>
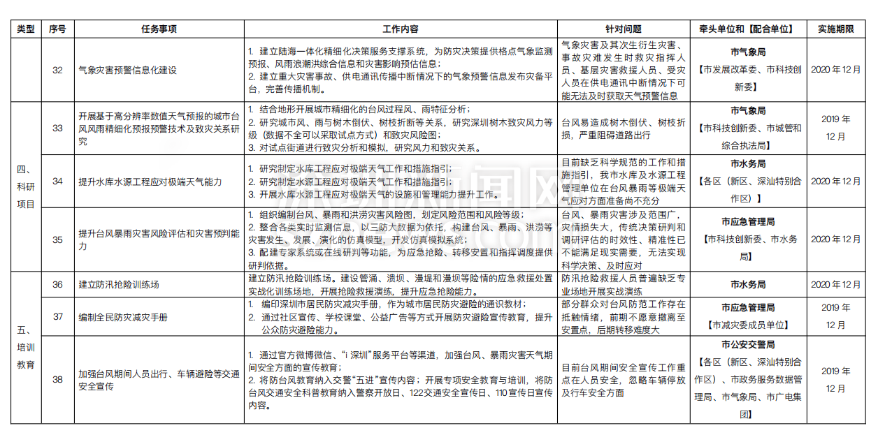
极端天气“四停”还是“五停” 深圳为提升台风暴雨灾害防御能力制定新方案
评论
我要分享
2019-04-10 23:58
来源:深圳新闻网
上一页
1
2
3
4
5
6
7
全文阅读
[责任编辑:刘晓宇]
其他图片
香蜜湖北片区改造再次提速 德仕堡运 ...
因为“爱睡觉”被开除,深圳一男子竟 ...
“喂,我是你领导,打8万过来”,公 ...
被摸胸、摸屁股?深圳美女马来西亚遭 ...
深圳两天三起儿童交通事故!究竟是意 ...
一言不合就开打 在停车场激情互殴的 ...
注意!13日起仙湖植物园及周边预约 ...
@龙华区第三实验学校学生 M340 ...
新闻评论