当前位置:深圳新闻网首页 > 深圳新闻 > 图片深圳 > 

一周冰纷播|@深圳人 坐地铁去看海的日子快到啦

2019-02-22 16:35来源:深圳新闻网

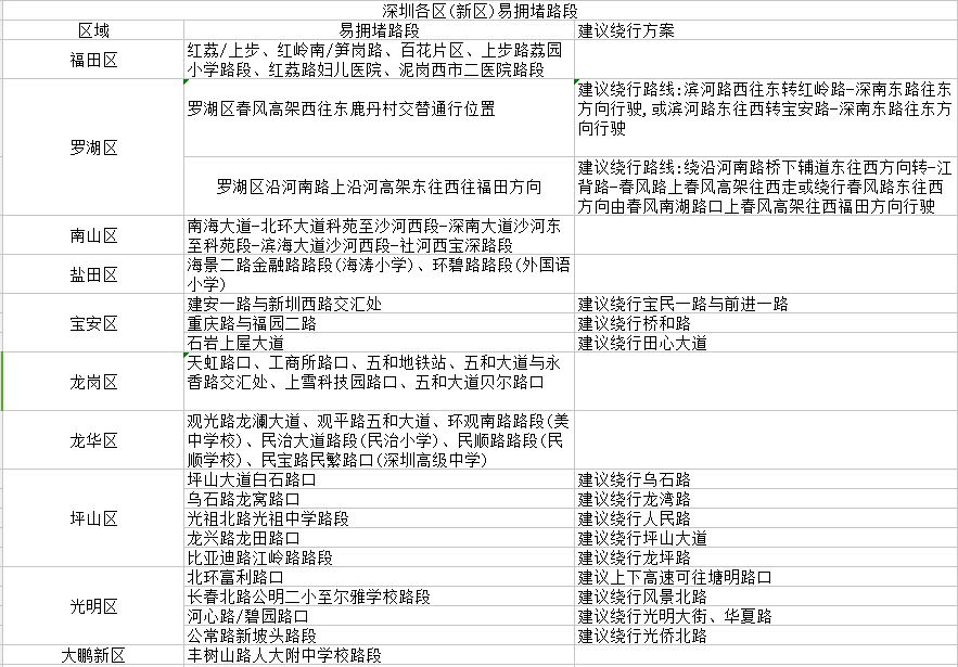
在这之前,先来看看交警盘点的深圳各区(新区)易拥堵路段

美丽又可爱地小编,给大伙儿弄成了表↑↑↑

能绕就绕,绕不过就堵。

绕还是堵,自个儿选!

在众多灭蚊方法中,龙华有位兄弟就自个儿选了敌敌畏杀毒灭蚊

结果因使用药物计量过大,把自己搞晕了,还差点丢了小命

你…这是要和蚊子同归于尽吗?

[责任编辑:吴超]

新闻评论