又有六款创新医疗器械获批上市(附完整名单)!
2022-01-23 16:07 来源:深圳食事药闻
医疗器械是国民健康保障体系的重要基础
也是国家重点发展的高科技产业
其发展壮大对“健康中国”战略有着重要意义

为鼓励和扶持医疗器械突破创新
2014年国家药监局
开放了创新医疗器械特别审批程序
截至2021年年底
已有134款创新医疗器械获批上市
告诉大家一个好消息
这个“名单”又有更新啦!
近日,国家药监局经审查,批准了华科精准(北京)医疗科技有限公司生产的创新产品“神经外科手术导航定位系统”和北京品驰医疗设备有限公司生产的2个“植入式脊髓神经刺激电极”、1个“植入式脊髓神经刺激延伸导线”以及“植入式可充电脊髓神经刺激器和植入式脊髓神经刺激器”的创新产品注册申请。
神经外科手术导航定位
系统获批上市
近日,国家药品监督管理局经审查,批准了华科精准(北京)医疗科技有限公司生产的创新产品“神经外科手术导航定位系统”的注册申请。
该产品由红外摄像机、工作站、支架、定位组件(探针、参考架、连接器、反光球、手术器械适配器)、激光探针、手持激光瞄准器、脚踏开关、自动定位装置组成。用于神经外科手术器械和植入物的导航和定向定位。
该产品主要采用多模态影像融合、激光面注册、自动定位装置等核心技术,具备自动定位装置,属于具有自主知识产权的国内首创医疗器械,各项性能指标达到国际同品种器械水平。该产品可以在保证定位精度的基础上,提高手术效率,并且能实现机械臂的基本功能。
药品监督管理部门将加强该产品上市后监管,保护患者用械安全。
植入式电脊髓神经刺激电极和
植入式电脊髓神经刺激
延伸导线设备获批上市
近日,国家药品监督管理局经审查,批准了北京品驰医疗设备有限公司生产的2个“植入式脊髓神经刺激电极”和1个“植入式脊髓神经刺激延伸导线”的创新产品注册申请。
其中一个植入式脊髓神经刺激电极产品由植入式脊髓神经刺激电极、电极固定锚、造隧道工具、模拟电极、外科电极通道器、力矩螺丝刀及备用的电极固定锚组成。另一个植入式脊髓神经刺激电极产品由植入式脊髓神经刺激电极、电极固定锚、造隧道工具、导丝、穿刺针、钢丝、力矩螺丝刀及备用的电极固定锚组成。植入式脊髓神经刺激延伸导线由延伸导线、套筒、备份螺钉、造隧道工具、力矩螺丝刀组成。上述产品与适配的植入式脊髓神经刺激器配合使用,供18周岁及以上患者使用(孕妇除外),用于躯干、四肢的慢性顽固性疼痛的辅助治疗。
植入式脊髓神经刺激电极和植入式脊髓神经刺激延伸导线主要采用高密度连接和抗弯曲疲劳核心技术,使用新型夹芯电极固定锚,可增强对电极的固定力,降低电极移位率。属于国内首创医疗器械。
药品监督管理部门将加强该产品上市后监管,保护患者用械安全。
植入式可充电脊髓神经刺激器和
植入式脊髓神经刺激器设备获批上市
近日,国家药品监督管理局经审查,批准了北京品驰医疗设备有限公司生产的创新产品“植入式可充电脊髓神经刺激器和植入式脊髓神经刺激器”的注册申请。
上述产品均由脉冲发生器、力矩螺丝刀和封堵头组成。与适配的植入式脊髓神经刺激电极、植入式脊髓神经刺激延伸导线配合使用,供18周岁及以上患者使用(孕妇除外),用于躯干、四肢的慢性顽固性疼痛的辅助治疗。
上述产品的核心技术主要包括自适应刺激技术、多部位同步刺激技术、远程监控及程控技术,其中植入式可充电脊髓神经刺激器具有无线充电技术。产品拥有完备的自主知识产权,属于国内首创医疗器械。可以根据患者姿势自动调用预设置的刺激参数,使患者达到满意的治疗状态。具有远程程控功能,能远程调节参数,减少患者往返医院的次数。
药品监督管理部门将加强该产品上市后监管,保护患者用械安全。
加上新获批上市的6款创新医疗器械
目前已获国家药监局批准的创新医疗器械
总数达到了140款!



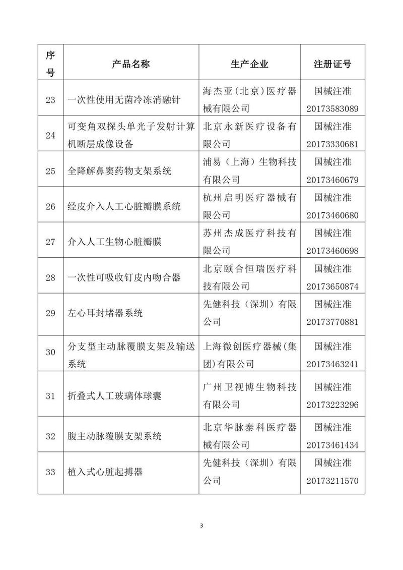
国家药监局已批准的创新医疗器械















未来
随着科学技术的进步
特别是国家鼓励创新医疗器械
研发生产政策的实施
以及医疗需求的拉动
我国自主创新的医疗器械将会加速涌现
让我们一起期待吧!

最后
请小伙伴们持续关注创城工作
和我们一起
创食品安全城,做健康深圳人!

编辑整理:国家药监局、广东省药监局
转载请注明以上内容

点在看,大家看!

