9月30日
深圳市深汕特别合作区安居深乐花园
公交首末站正式投用

此次新增一座小型公交枢纽,深汕1路、2路公交线将改线延伸至此,并新开通深汕6路公交线路,进一步提升鹅埠片区公交线网的通达深度和站点覆盖率,回应了鹅埠居民对更加安全、便捷、高效出行体验的美好期待,大大提升了群众出行满意度和幸福指数。

深汕首座深圳标准公交首末站
安居深乐花园公交首末站位于深东大道与新明路交汇处西南侧,占地面积3626m²,规划了10个公交停车位、2个发车位、1个到车位。场站设置有1个车辆进出口,站内上客。该站按照深圳市配建公交首末站的建设内容、设施设置等指标建设完工。
“公交首末站建成投用后,不仅能给周边居民提供舒适温馨的公交候乘体验,还改善了驾驶员的工作与休息环境,过往找厕所难、小憩睡得不踏实的困难得到了有效解决,现在开起车来都更有干劲了。”深汕巴士公司总经理吴刚介绍道。

强接驳、密线网
精准服务居民公交出行需求
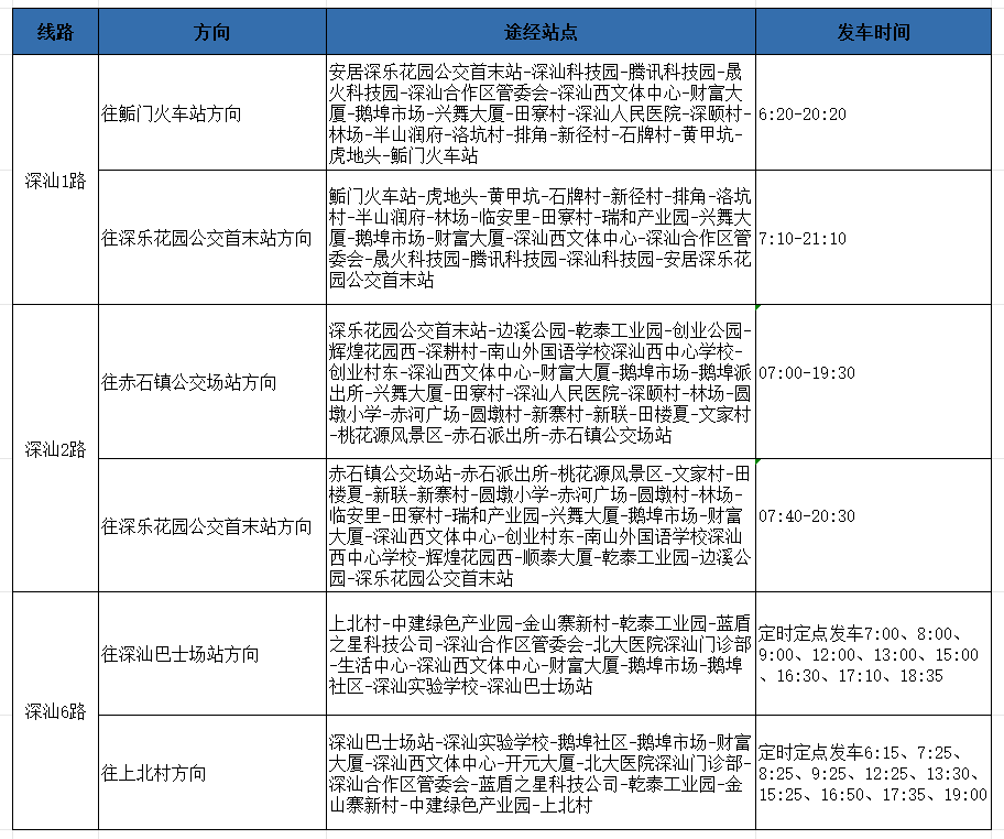
同时,深汕巴士公司在市交通运输局深汕管理局的指导支持下,结合周边居民公交出行诉求和站点客流量调研情况,对公交线网深汕1路、深汕2路分别作了优化调整:
01
针对周边居民往返区管委会、鲘门高铁站的高频需求,取消深汕1路原边溪公园、金山寨新村、中建绿色产业园、上北村4对停靠站点,增加腾讯科技园、深汕科技园、安居深乐花园公交首末站3对停靠站点。
针对周边居民往返南外深汕西中心学校、赤石片区公交出行需求,取消深汕2路原金山寨新村、中建绿色产业园、上北村3对停靠站点,增加边溪公园、安居深乐花园公交首末站2对停靠站点。
02

为保障原上北村、中建产业园、金山寨新村等区域居民日常出行需求,深汕巴士公司新开通深汕6路公交线(上北村—深汕巴士场站)。该线路途径区管委会、北京大学深圳医院深汕门诊部、深汕西文体中心、鹅埠市场、深汕实验学校等14个站点,基本满足沿线居民运动健身、买菜就医、通勤通学的绿色出行需求。票制为一票制,票价2元/人,采取定时定点发车模式。
下阶段,市交通运输局深汕管理局将持续以群众出行需求为导向,不断优化公交线网布局、创新服务模式、完善公交配套设施,致力于为乘客提供更加舒适、便捷、高效的公交出行服务。

文、图/市交通运输局深汕管理局
编辑/钟碧筠
责校/汪波

往期 · 精选
比亚迪全球核心制造业基地招聘啦!!!
深圳中学高中园新生报到交通指南发布!
概算62亿元!深汕枢纽距离全面开工又进一步
百亿级项目接连摘地 深汕新型储能产业集聚成势
2万+
北大深圳医院深汕医院全面封顶!交付时间提前……
深汕首宗留用地置换物业“花落”下北村

