噪音扰民到底怎么投诉?深圳最全噪音扰民投诉电话表请收好!
2019-10-31 06:55 来源:深圳新闻网
噪音扰民投诉仍是市民比较关注的问题。10月30日,记者从深圳市城市管理和综合执法局官方微博获悉,根据《中华人民共和国治安管理处罚法(2012修正)》第58条明确规定,违反关于社会生活噪声污染防治的法律规定,制造噪声干扰他人正常生活的,处警告;警告后不改正的,处二百元以上五百元以下罚款。
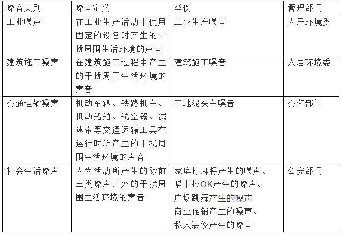
不同的噪音归不同的部门管,所以,在投诉之前,大家先要分清楚,你想反映的是哪种噪音?不同性质的噪声属于不同的部门管理哦。

市民在遇到不同形式的噪声侵扰时,可以分别投诉到这些部门。晶报APP为大家搜集到的投诉方式:
市人居环境委投诉举报热线12369 (人工接听:上午9:00--凌晨3:00,电子语音信箱:凌晨3:00至上午9:00);
市民也可以拨打以下电话:深圳市环保投诉电话83594452,深圳市人民政府12345公开电话,深圳电视台第一现场报料电话88310111。
●深圳交警支队各大队值班报警、投诉、咨询电话一览表

来源|深圳市城市管理和综合执法局
责任编辑:刘婷
特别声明:本文来自@深圳自媒体平台,仅代表@深圳自媒体观点。本平台仅提供信息发布。如涉版权,请联系我们。

