

中考进入倒计时,为进一步促进学生心理健康,帮助考生合理度过备考“高原期”,努力为广大师生营造良好的备考、迎考氛围,切实为全区中考工作助力加油。宝安区教育局组建了由48名心理骨干教师组成的中考团体心理辅导教师团队,面向全区初三毕业班学生开展了形式多样、体验丰富的中考团体心理辅导活动,实现全区初中、全体初三学子全覆盖。

心理辅导课





心理解压小活动





心理辅导微视频

为了让各位同学
以轻松的心理状态应对中考
在考场上超常发挥
小编整理了暖心小贴士
助你轻装前行!


安置“焦虑怪”

觉察“焦虑怪”
◆ 时常担心考试结果而影响正常复习
◆ 学习时有时头脑空白,有时又被杂念占领
◆ 做题时总担心做错了,结果往往都是对的
◆ 感觉还有好多内容没复习,却行动不起来
◆ 时常头晕心慌,食欲不振,睡眠质量下降
如果你的状态
较大程度上符合上述情况
那么可能有一只焦虑小怪
正在影响你的备考状态
我们该如何安置它
调整好心态迎接最后的冲刺
下面小编给大家介绍
安抚这只焦虑小怪的三把金钥匙
一
正向思维
√ 只要踏实把握好当下的复习,就能调整到最佳状态。
√ 适度紧张焦虑能帮助我更加专注,提高效率。

√ 一科考试不能代表整场考试水平,没到最后不轻言放弃。
√ 中考是一场重要考试,但不能决定人生成败。
二
呼吸与冥想
深呼吸的时候,大脑情绪管理中心杏仁核的敏感度就会大大下降。因而,深呼吸可以帮助我们快速缓解紧张焦虑的情绪状态。考试冥想练习能帮助我们增加对考试过程的熟悉度和掌控感。在接下来的备考时间里,大家可以每天给自己五分钟进行呼吸和考试冥想练习。

三
积极行动起来
❤ 情绪支持——当感受到压力过大时,可以向父母、好友或者学校心理老师倾诉,说出你的困扰。
❤ 知识支持——当遇到不懂的难题时,可以向科任老师寻求帮助,及时解决,不让难题影响到心情。

心理关爱热线为你服务

市、区心理热线为你保驾护航,你有什么烦恼和忧愁都可以来咨询倾述,这里有专业人员为大家解忧排难,与大家谈心,为有需要的你们提供帮助。

深圳市精神卫生中心心理援助热线
400-995-995-9
(周一至周日24小时)

宝安区精神卫生中心心理援助热线
(0755)29916168
(周一至周日8:30-22:00)

宝安区未成年人心理援助热线
(0755)29517958
(周一至周五上午09:00-12:00,下午14:00-18:00)

宝安区青少年“考前减压”热线
(0755)29912355
(5月17日-7月31日上午9:00-晚上21:00)
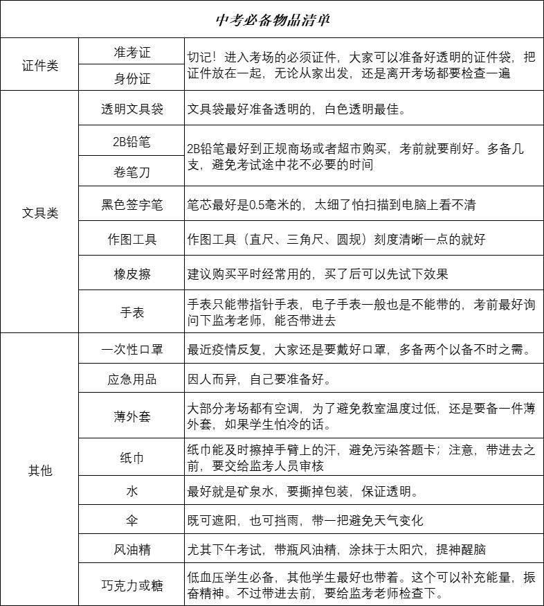
小编还汇总了
一些中考考试必备物品的清单
各位家长可以对照着了解下
一起来看有哪些东西必备的吧
如果缺少了哪样记得抓紧买来哦


【重要提醒】
中考规定,严禁携带手机、智能手表、计算器等通讯工具和电子设备进场,严禁携带涂改液、修正带、资料以及不透明的水杯、文具盒(袋)等违禁物品进场。
关于手表:
1、智能手表、手环不允许带进考场;只能带指针的普通手表;
2、考室一般配有挂钟,学生在考试期间可举手询问老师考试时间;
3、另外,考场有统一的时间提醒。

重要提醒
中考规定,严禁携带手机、智能手表、计算器等通讯工具和电子设备进场,严禁携带涂改液、修正带、资料以及不透明的水杯、文具盒(袋)等违禁物品进场。

必备物品清单


考试期间注意事项
1. 做好个人防护,不要去人员密集的地方。勤洗手,公共场所佩戴口罩。住的地方和考点之间保持“两点一线”,避免和无关人员接触,同时做到在各种场所确保一定的社交安全距离。如有发热等身体异常状况,须听从考点安排,按要求进行考试。
2.正常饮食(偏清淡),保证营养,勿食冷饮及剩菜饭,并注意防暑降温。
3. 安排好早餐、午饭、午休钟点房等,准备好出行的交通工具,安排好出行时间,路上如遇堵车等特殊情况可找警察帮忙。
4.文具类备用一套,尤其是路远,晚上也要住酒店的。
5. 考试期间,建议正常作息即可,不要刻意提前或推迟就寝时间;午休时间以30-40分钟为宜。

自信是成功的一半
希望每位中考考生
都能满怀信心走进考场
让七彩的梦在六月放飞!

内容来源:宝安区

教育事业发展中心
本期编辑:王 乐



中考在即!宝安区严密部署各项保障工作

笔墨春秋 | 宝安中小学书法教育学科建设全面铺开、成效显著

深圳市宝安区新型冠状病毒肺炎疫情防控指挥部通告〔2021〕2号

送给爸爸的暖心手绘~


点分享

点点赞

点在看

