免费,免费!这些培训都免费!
2021-04-19 18:58 来源:智龙华

@爱学习的同学
福利来啦!



由深圳市高技能人才公共实训管理服务中心
组织的首批公益性职业技能培训
报名开始了
即日起
各培训项目的课程将会陆续开班
首批公益性职业技能培训将持续至
2021年12月31日
还有最重要的一点
本次公益性职业技能培训
不收任何费用!

请大家一定要仔细仔细再仔细
阅读下面的报名攻略
按照课程表提前做好准备噢

重点群体
1. 本市低保家庭成员;
2. 在本市登记的失业人员;
3. 本市毕业2年内的“两后生”;
4. 在我市求职就业的广东省内及本市对口帮扶地区建档立卡贫困劳动力、贫困家庭子女;
5. 初次到本市求职的农村转移就业劳动者。
注:参训学员属于广东省内及本市对口帮扶地区的建档立卡贫困劳动力、本市毕业2年内“两后生”中的农村学员的,可按照实际参训天数(每8学时换算为1天),按照每人每天50元、每年最高不超过500元的标准享受生活补贴。
重点项目群体
深圳户籍或在本市正常缴交社会保险费,并在该行业有1年以上从业经历的劳动者。


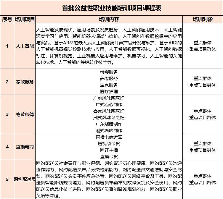
(点击查看大图)
★扫描下方二维码,可查看培训项目报考条件及联系方式。
开课项目和上课时间
建议大家直接咨询机构
提前了解清楚噢!


★深圳市公益性职业技能培训申报需在网上报名。
01
申请人登录深圳市人才一体化综合服务平台网站进行用户注册
(https://hrsspub.sz.gov.cn/rcyth/website/#/login);
02
注册成功后,登录网站选择“职业技能培训补贴”—“公益性个人报名”;

03
按照《学员报名操作手册》操作,以系统要求上传报名材料。

重点群体
1. 电子照片(须提供2寸、免冠无妆正面蓝底彩色照);
2. 本市毕业2年内的“两后生”须提交本市教育部门核发的九年制义务教育初中毕业证书、普通高中毕业证和农村户口本首页和本人页;
3. 初次到本市求职的农村转移就业劳动者须提交农村户口本首页和本人页;
4. 在深圳市求职就业的广东省内建档立卡贫困劳动力、贫困家庭子女,需提供扶贫手册。
重点项目群体
1. 电子照片(须提供2寸、免冠无妆正面蓝底彩色照);
2. 提供所在单位出具承诺函或工作证明书(按照统一格式要求)。
其他资料
由政务系统自动校验。

流程
线上报名→资质审核→编排班级→开班授课→线下培训→结业考核→颁发证书
学习模式及考勤平台
■学习模式:纯线下培训
■考勤平台:知鸟平台
到课率要求及考核方式
■到课率要求:70%
■考核方式:线上考核60分及格
★到课率达标且考核合格方可领取证书。

1. 本届培训共有10000个名额,先报先得,额满截止;
2. 报名时,必须提供本人真实资料实名报名;
3. 按报读课程资料要求填写上传资料并保证资料真实有效,提交后无法修改;
4. 严格遵守学校教学管理规定,按时到校上课,出勤不得低于总课时70%并按要求参加相应结业考核;
5. 学员可根据自身情况选择培训机构校区;
6. 符合条件的参训学员可申请生活费补贴(参训学员属于广东省内及本市对口帮扶地区的建档立卡贫困劳动力、本市毕业2年内“两后生”中的农村学员的),由培训机构代为申请;
7. 每名学员每年(自然年以报名时间为准)最多只能申请一次公益性培训课程,如到课率达不到50%则不允许申报下一年度的公益性培训;
8. 具体开课时间以政务短信为准,请学员留意信息。















信息来源 | 深圳人社


