深圳租房新合同启用!押金不超月租2倍,房东无权乱扣!还有这些亮点
2019-11-11 07:46 来源:深圳商报
原标题:深圳租房新合同启用!押金不超月租2倍,房东无权乱扣!还有这些亮点
深圳商报2019年11月11日讯 深漂有多不容易?单单是租房这一项,就足够哭诉三天三夜——找房累、谈价格累,押三付一就算了,房东还会各种巧立名目收钱……
没人管管了吗??
有!
深圳租房启用新合同啦!

新版租房合同示范文本:
http://www.sz.gov.cn/zjj/csml/bgs/xxgk/tzgg_1/201911/t20191105_18498169.htm#main(复制链接到浏览器)
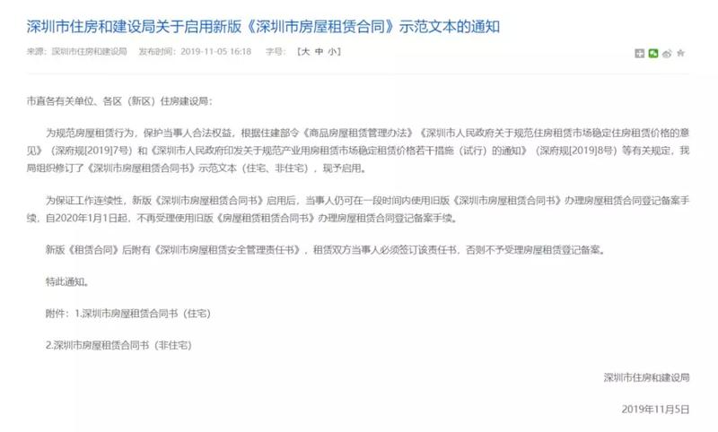
即日起,深圳办理房屋租赁登记备案手续将开始使用全新修订的《深圳市房屋租赁合同》。
新版合同示范文本细化了租金、押金及其他费用的内容,引导租赁双方设置不超过2个月租金标准的押金,降低交易成本;
取消了旧版合同中承租人违约时押金不退的相关表述,明确押金的性质为承租人履行合同约定义务的保证,出租人不得无故扣留,缓解实践中出租人无故扣留押金等押金难退的问题。
引导租赁双方在签署合同时明确水电费、燃气费、物业管理费等相关费用的计费标准、支付方式,避免出租人通过代收代缴水电费等谋取不正当利益,损害承租人合法权益。
句句到位,每一点都戳到要害有没有!
针对租房客们最在意的押金数额、克扣押金、水电等收费,三大头疼又实实在在的问题,新的租房合同都做了明确的规定。
新版合同八大亮点
1、规范了合同中名称的表述,采用勾选的方式由当事人协商选择相关内容,减少合同使用人的书写负担,为今后推行网上签约提供基础;

2、提供房屋租赁过程中常用的《房屋交付确认书》《房屋交还确认书》《解除合同通知书》《授权委托书》等材料格式供当事人参考使用;
3、细化了租金、押金及其他费用的内容。
——引导租赁双方设置不超过2个月租金标准的押金,降低交易成本;
——取消了旧版合同中承租人违约时押金不退的相关表述,明确押金的性质为承租人履行合同约定义务的保证,出租人不得无故扣留,缓解实践中出租人无故扣留押金等押金难退的问题;
——引导租赁双方在签署合同时明确水电费、燃气费、物业管理费等相关费用的计费标准、支付方式,避免出租人通过代收代缴水电费等谋取不正当利益,损害承租人合法权益;

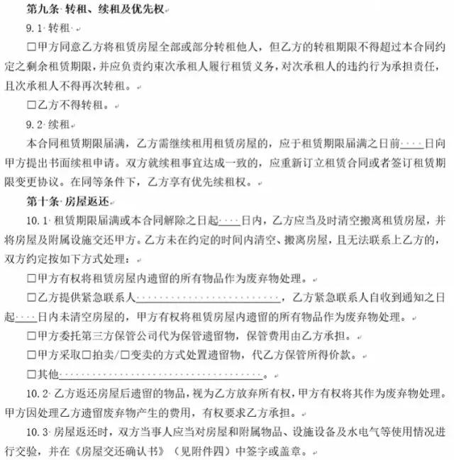
4、增设承租人下落不明时,出租人对租赁房屋内的遗留物处理条款。实践中,存在很多承租人无力支付租金时断绝与出租人联系的情形。为解决出租人无法联系承租人时对租赁房屋内遗留物的处理问题,新版合同增设承租人未按约定交还房屋且下落不明时遗留物的处理条款,由双方当事人在签订合同时就此问题协商一致,避免出租人遭受无法收回房屋导致房屋使用价值无法实现的损失或者因自行处置遗留物引起纠纷、面临侵权责任的风险,有效解决承租人下落不明时租赁房屋内遗留物的处理问题。

5、住宅租赁合同中,增加了通过深圳市住房租赁监管服务平台办理合同登记备案的方式,逐步引导当事人进行网上备案;
6、非住宅租赁合同中,引导当事人列明房屋建筑面积、公摊面积,防止擅自提高公摊面积牟利情形;条款中明确产业用房租赁期限不少于1年,除土地供应合同和产业发展监管协议另有约定外不得转租等。
7、强化落实房屋安全主体责任,新版合同保留了旧版合同附件《深圳市房屋租赁安全管理责任书》,要求租赁双方当事人必须签订该责任书,否则房屋租赁主管部门不受理合同登记备案。
8、引导当事人学习《深圳市人民政府关于规范住房租赁市场稳定住房租赁价格的意见》(深府规〔2019〕7号)和《深圳市人民政府印发关于规范产业用房租赁市场稳定租赁价格若干措施(试行)的通知》(深府规〔2019〕8号),了解最新的房屋租赁市场相关政策制度,严格遵守相关规定。
新版合同示范文本自发布之日起启用,明年1月1日起旧版合同不再受理登记备案,新版合同示范文本自发布之日起启用。
为保证工作连续性,目前旧版的《深圳市房屋租赁合同书》仍可依照国家和省的法律法规规定办理房屋租赁登记备案手续,但是2020年1月1日起房屋租赁主管部门将不再受理使用旧版《房屋租赁租赁合同书》办理房屋租赁登记备案手续。
(深圳市房屋租赁住宅合同模板)
▽
对这份新版租房合同,你有什么要说的吗?
深圳商报综合





