暴风雨马上又要来!深圳市民请收下这份安全防御“手册”
2019-04-25 20:30 来源:深圳新闻网
最新消息:据气象部门监测,我市26-27日有大雨到暴雨,伴短时强降水、8级左右短时大风和雷暴,最大小时雨强 30-50 毫米,局部70毫米,两天累积雨量 80-100 毫米,局地 120 毫米以上;预计28-29日仍有阵雨降水。
深圳新闻网2019年4月25日讯 (记者 钟鸿冰)4月25日,记者从深圳市应急管理局获悉,近日,深圳又将再次进入“狂风暴雨”模式,这轮降水预期从4月26日期开始,将持续近一周时间。风大雨大,市民如何保证安全,请收下这份救命“手册”!
暴雨防御指引大全



二、防御措施
(1)户外活动


(2)行车
A.行车途中突遇大雨

B.汽车涉水

C.汽车落水安全逃生


D.洪水自救

(3)汛期出行五注意
一要居中行,注意打开排水的雨水篦子;
二要仔细看,注意坡道移位的下水井盖;
三要慢速行,注意路上设置的警示标志;
四要认真听,注意电台播报的路况信息;
五要避让停,注意勿占压路边的雨水设施。
(4)室内
1、将阳台或室外晾晒的衣服及时收回室内;把窗台或阳台上的花盆、拖把等物品移至室内或稳固放好,以防被风挂倒坠落;
2、暴雨来临前关好门窗,预防雷电直击室内或者侧击雷和球雷的侵入;
3、为防止雷击,要把电器线路断开,并拔下电源插头;不要接触煤气管道、火炉及各种带电装置;
4、家中应准备一些备用物品,如面包、面条、饮用水及照明物品等。
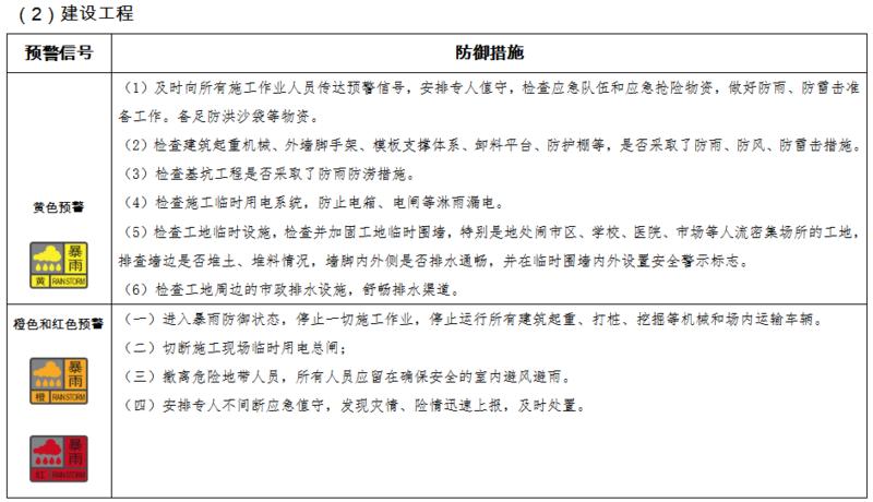
三、重点行业领域防御措施
(1)生产经营单位
A.工矿商贸企业

B.危险化学品企业


四、咨询求助及报灾方式
1、各区三防指挥部联系方式

2、紧急灾情汇报反馈
(1)市防汛防旱防风指挥部办公室:83071111(水浸、洪涝灾情及防洪防风抢险救灾等相关问题)
(2)市交通运输局热线:83228000(市政道路路面塌陷等问题)
(3)城管热线:12319(路面井盖、行道树、路灯、环卫等问题)
(4)市民政局:12349(临时避难场所分布及开放情况咨询)
(5)深圳供电局:95598(供电网络问题)
(6)深圳水务集团:82137777(排水管堵塞等问题)
(7)深圳市公安交警局:110(交通堵塞等问题)
(8)深圳海事局:83797011(船舶、海上作业人员避风、海上搜救等问题)
(9)深圳市气象台:12121
(10)市政府热线:12345(其他相关事宜的咨询、求助或报告)
相关新闻

