
深圳综合改革试点首批授权清单
调规事项落地
3月17日,《国务院关于同意在深圳市暂时调整实施有关行政法规规定的批复》(国函〔2022〕15号,以下简称《批复》)正式在中国政府网发布:《重磅!国务院关于同意在深圳市暂时调整实施有关行政法规规定的批复》。
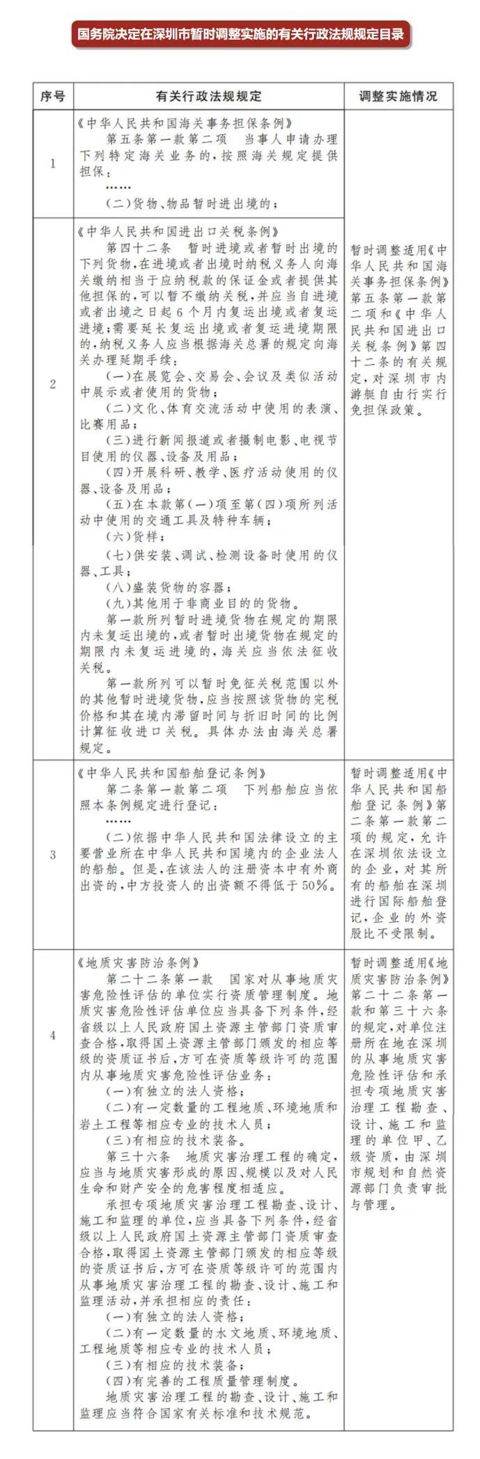
《批复》提出,在深圳市暂时调整实施《中华人民共和国海关事务担保条例》《中华人民共和国进出口关税条例》《中华人民共和国船舶登记条例》《地质灾害防治条例》4部行政法规的有关规定(详见本文附件)。
这是深圳自建市以来,国家首次在深圳暂时调整实施行政法规,是贯彻落实党中央关于支持深圳实施综合改革试点的重要举措,有利于把改革决策同立法决策更好结合起来,保障深圳综合改革试点各项改革举措于法有据。

深圳市委改革办表示,这是改革方式方法的全新探索,必将有利于推进深圳全面深化改革再开新局。
深圳市委市政府高度重视调规工作,由市委改革办牵头,会同市人大常委会法工委、市司法局和各涉改单位,按照国家发展改革委关于启动法律法规调整的要求,经充分研究和多轮征求意见形成调整行政法规建议清单。国家发展改革委在此基础上,会同广东省和司法部,多次征求中央相关部委意见,反复论证协调。
明确首批授权清单调整行政法规涉及3个改革事项,4部法规,包含5个条款,并最终推动国务院正式印发《批复》,暂时调整行政法规实施的时间为自《批复》发布之日起至2025年12月31日。
深圳市内游艇自由行实行免担保
《批复》暂时调整实施《中华人民共和国海关事务担保条例》第五条和《中华人民共和国进出口关税条例》第四十二条有关货物、物品暂时进口,需提供相应担保的规定,是落实深圳综合改革试点首批授权清单关于“扩大港口、航运业务对外开放”的具体措施。
该调整对深圳市内游艇自由行实行免担保政策,在提高游艇通关时效的同时降低通关成本,将进一步促进游艇产业及相关上下游产业的快速发展,有效拉动相关投资和居民消费。
国际船舶登记 外资股比不受限制
《批复》暂时调整实施《中华人民共和国船舶登记条例》第二条有关限制船舶营业主要在中国境内的企业外资股比的规定,是落实深圳综合改革试点首批授权清单关于“深化国际船舶登记制度改革”的具体措施。
该调整允许在深圳依法设立的企业,对其所有的船舶在深圳进行国际船舶登记,企业的外资股比不受限制,增强了国际航行船舶(包括中资外籍船舶)来我国登记的吸引力,将进一步壮大“五星旗”中国船队规模,树立“中国前海”的国际船舶登记新坐标,推进深圳全球海洋中心城市建设,并拉动粤港澳大湾区港口城市群航运经济发展。
提高审批效率 优化营商环境
《批复》暂时调整实施《地质灾害防治条例》第二十二条、第三十六条有关由省级以上人民政府国土资源主管部门负责地质灾害防治单位资质审查的规定,是落实深圳综合改革试点首批授权清单关于“优化生态环境管理机制”的具体措施。
通过调整相关行政法规的规定,对单位注册所在地在深圳的从事地质灾害危险性评估和承担专项地质灾害治理工程勘查、设计、施工和监理的单位甲、乙级资质,由深圳市规划和自然资源部门负责审批与管理。
该调整提高了审批效率,有效遏制了资质申报和从业过程中人员挂靠、业绩造假等问题,将进一步优化营商环境,激发市场主体活力。
为“第二批清单”滚动出台
打下坚实基础
深圳市委改革办表示,将立即展开本市有关规章和行政规范性文件与调规内容的衔接调整,建立与深圳建设中国特色社会主义先行示范区综合改革试点工作相适应的管理制度。
同时,首批授权清单调整行政法规事项的落地,将为“第二批清单”的滚动出台打下坚实有力的基础,也为复制推广深圳综合改革试点提供了“深圳经验”。
附件
国务院决定在深圳市暂时调整实施的有关行政法规规定目录

内容来源:深圳市委改革办 深圳卫视深视新闻
编辑:刘东博 钟汝芳
校审:肖刚 黄淳 吴超
如需转载,请注明以上内容










