
滴滴滴
13项准入类职业资格考试的要求更新啦
里面有你关注的考试吗?
让工会君带你了解最新方案
近日,人力资源社会保障部印发《关于降低或取消部分准入类职业资格考试工作年限要求有关事项的通知》。
根据国务院推进简政放权、放管结合、优化服务的改革部署,为贯彻落实《政府工作报告》要求,进一步推动降低就业创业门槛,经国务院同意,降低或取消《国家职业资格目录(2021年版)》中13项准入类职业资格考试工作年限要求。
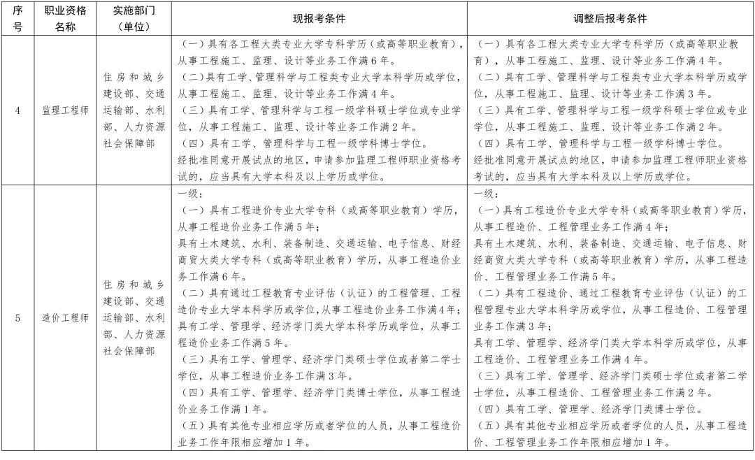
部分准入类职业资格考试
工作年限要求调整方案
点击查看大图 ↓









《部分准入类职业资格考试工作年限要求调整方案》自2022年起实施。除调整考试工作年限要求外,13项准入类职业资格的其他考试报名条件不变。
✓
各地区、各有关部门要积极推行考试报名证明事项告知承诺制,依托全国一体化政务服务平台、国家数据共享交换平台,通过政府部门内部核查等方式对报考人员填报的信息进行核验,压减报考人员需提交的书面材料,进一步优化考试报名服务,减轻专业技术人员负担。
✓
考试工作年限要求调整后,专业技术人员取得的职业资格可继续按照有关规定与相应系列和层级的职称对应,并可作为申报高一级职称的条件。
✓
各地区、各有关部门要加强职业资格领域事前事中事后全链条全领域监管,严格制定考试大纲,认真履行命审题职责,在考试中加强对实际工作能力的考察力度,严厉打击考试违纪行为,强化对取得职业资格人员的专业能力评估和继续教育,确保政策落地后职业资格水平不降低。

编 辑 | 小龙

来源 :人社部政务微信

