

导语:2021年,团中央印发《关于扩大县域共青团基层组织改革试点的指导意见》,光明区成为新一批县域改革试点之一。
为落实县域共青团基层组织改革试点工作项目中“进一步创新团的基层组织形式,因地制宜建立团主导的青年组织”的工作要求,光明团区委已于2022年1月开展第一批科学城青年菁英汇申报工作。

经团区委办公室审核研究
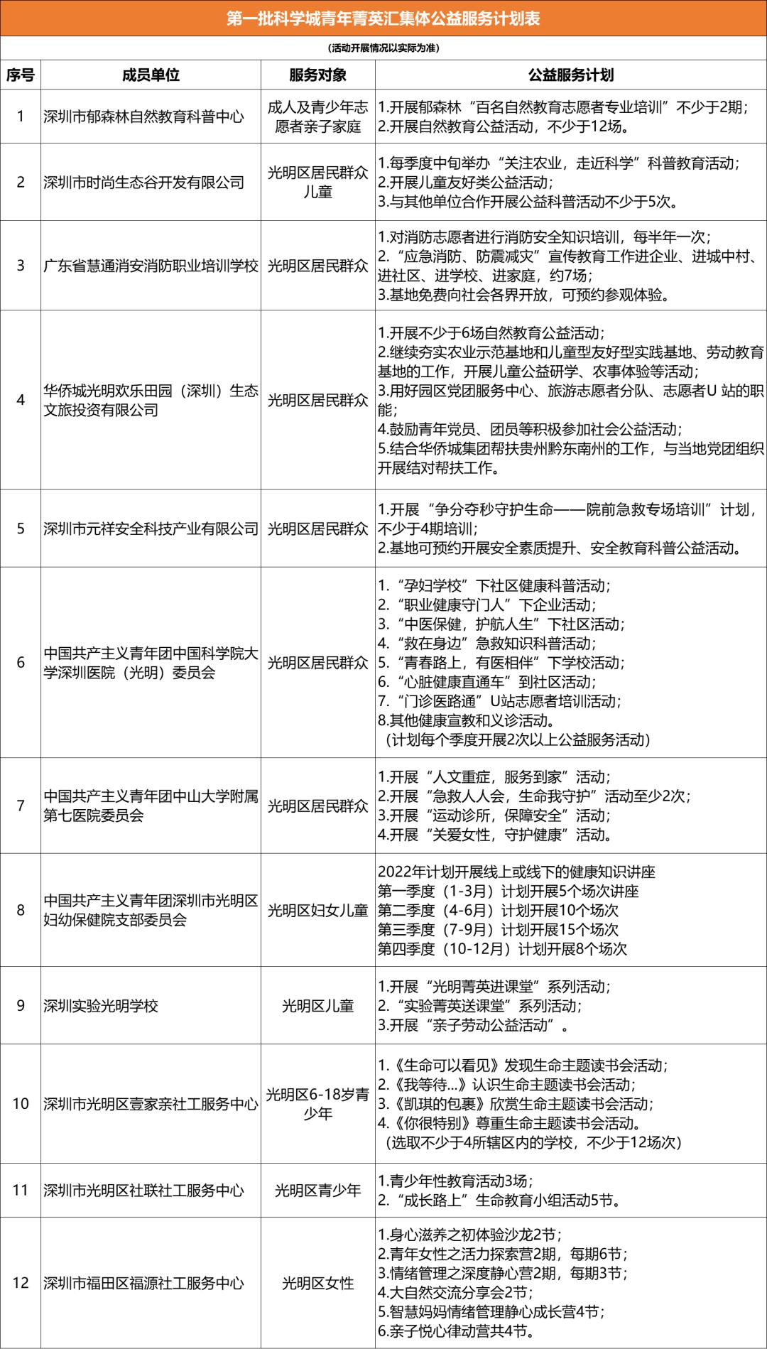
共有12家单位成功组建
第一批科学城青年菁英汇
让我们看看都有哪些集体呢?

第一批科学城青年菁英汇集体名单

(排名不分先后)
深圳市郁森林自然教育科普中心
深圳市时尚生态谷开发有限公司
广东省慧通消安消防职业培训学校
华侨城光明欢乐田园(深圳)生态文旅投资有限公司
深圳市元祥安全科技产业有限公司
中国共产主义青年团中国科学院大学深圳医院(光明)委员会
中国共产主义青年团中山大学附属第七医院委员会
中国共产主义青年团深圳市光明区妇幼保健院支部委员会
深圳实验光明学校
深圳市光明区壹家亲社工服务中心
深圳市光明区社联社工服务中心
深圳市福田区福源社工服务中心
接下来
光明团团带大家一起来看看
各集体今年有什么公益服务计划呢?


点击图片查看大图
哇~真是活动满满
团团都心动了呢
希望各集体积极践行社会责任
凝聚科学城青年人才力量投身公益事业
将政治性、先进性、群众性贯穿全过程
走出一条富有光明特色的
公益事业发展道路吧!

同时
各级团组织也将统筹资源
加强与菁英汇集体协调联动
发挥好青少年活动阵地的综合载体作用
积极发动辖区居民参与菁英汇相关活动
为青少年健康成长搭建平台、提供支持
@光明区居民
一定要来参加哦~

图文:光明团区委办公室
编辑:王宇琦
审核:徐晔昕、王晓婷、陈圆圆


