
春节临近,年味越来越浓,迎春花市也要开市了。 1月24日,记者从深圳市城管和综合执法局获悉,2022年深圳迎春花市采用分散布点的方式举行。各区以街道为单元,利用现有花卉市场、花店,同时视情况设置临时购花点,以分散的购花点和云购花为主。全市购花点约350个,购花档位过2000个。此外,多家网络平台上线“线上花市”,“云”逛花街也方便。


据介绍,现有花卉市场包含但不仅限于福田区梅林花卉市场、八卦岭花卉世界、四季花谷、南山区荷兰花卉小镇、深港花卉中心、宝安区福中福花卉世界、沙井花卉世界、宏源发花卉世界、龙岗区百合花卉小镇、家乐园花卉市场、龙华区公园路花卉市场、光明区御景园花卉中心等。


市城管和综合执法局相关负责人表示,每个花卉市场、临时购花点的布置确保防疫得当、安全有序、交通便利、卫生整洁、有年味,营造欢乐祥和的新年氛围;花卉供应要做到品种齐全、备货充足、运送便捷。临时购花点开办时间视疫情防控要求和人员聚集情况适时调整。入场人员须戴口罩、出示健康码行程码、测体温,做好日常健康监测,限制瞬时客流量,优先使用无接触购物结算,防止顾客过度聚集。


城管部门鼓励采用线上营销、无接触配送等模式,满足市民迎春购花需求,降低人员聚集压力。目前,美团、朴朴、叮咚、饿了么等平台上线已上线“线上花市”。农科集团的香蜜湖四季花谷也在“丰农优品”平台开设了迎春花市专版。

叮咚、饿了么、美团、朴朴等平台线上花市二维码
【读特新闻+】
深圳现有主要12家花卉市场清单
1.福田区梅林花卉市场(福田农批市场)
2.八卦岭花卉世界(福田区八卦岭工业区522栋)
3.四季花谷(福田区红荔西路与香蜜湖路交汇处)
4.南山区荷兰花卉小镇(南山区南头街道星海名城社区月亮湾大道3008号)
5.深港花卉中心(南山区西丽沙河西路4811号)
6.宝安区福中福花卉世界(宝安区新安六路与新湖路交叉口东南150米)
7.沙井花卉世界(宝安区南环路247号)
8.宏源发花卉世界(宝安区松白路宏源发花卉苗木产业园)
9.龙岗区百合花卉小镇(龙岗区南湾街道丹平社区沙坪北路556号)
10.家乐园花卉市场(龙岗区家乐园家居广场)
11.龙华区公园路花卉市场(龙华区公园路)
12.光明区御景园花卉中心(光明区根玉路)

【各区购花点安排】
福田区

罗湖区


南山区

宝安区

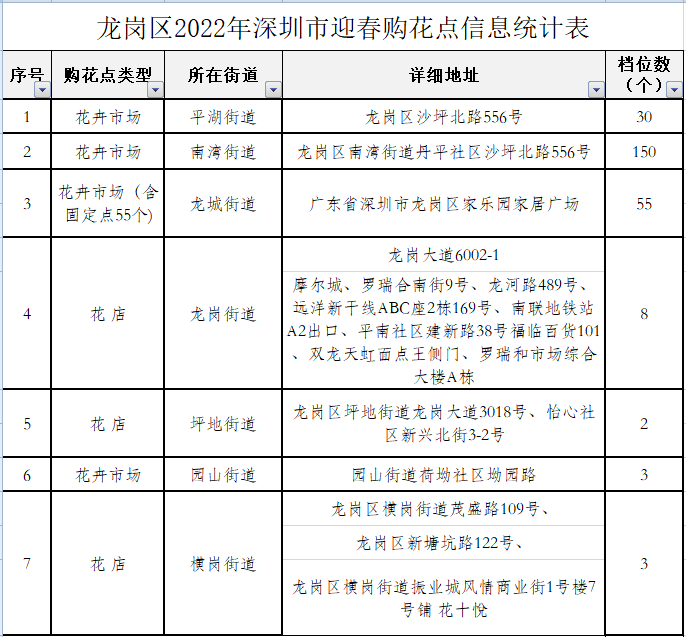
龙岗区

龙华区




坪山区

大鹏新区

深汕合作区

(注:盐田区和光明区暂未公布)
(原标题《全市设置购花点约350个,多家平台上线“线上花市”,“云”逛花街也方便》)
(作者:深圳特区报记者 林清容 李忠 通讯员 韩跃武)

