紧!急!提!示!
深圳人出行有这些变化
- 地铁出行 -

深圳地铁2号线
莲塘口岸站、仙湖路站、莲塘站
暂停运营服务
根据上级单位要求及新冠疫情防控需要,即日起,深圳地铁2号线莲塘口岸站、仙湖路站、莲塘站暂停运营服务,双方向列车不停站通过,具体恢复时间待另行通知。请市民乘客提前做好出行安排。给您出行带来不便,我们深表歉意!
- 乘机出行 -

1月7日24时起
进入航站楼和候船楼
需持48小时内核酸检测阴性证明
根据《深圳市新型冠状病毒肺炎疫情防控指挥部办公室通告(第1号)》要求,确需离深人员,自1月7日24时起,须持有48小时内核酸检测阴性证明。
依据上述规定,自1月7日24时起,所有进入深圳机场航站楼及机场码头候船楼的人员须持有48小时核酸检测阴性证明,深圳机场将在航站楼、候船楼各入口进行查验。
请近期确需出行的旅客,提前了解防疫政策并准备好相关资料,配合防疫查验,做好个人防护。
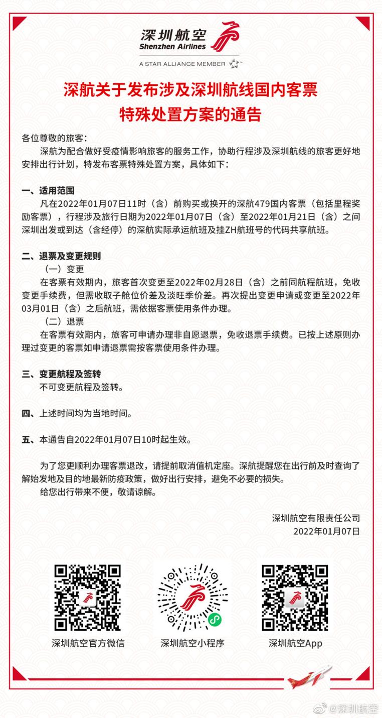
深航关于发布涉及深圳航线
国内客票特殊处置方案的通告

- 跨市公交临时停运、调整 -

关于落实我市疫情防控措施
临时调整跨市公交线路的通知
按照《深圳市新型冠状病毒肺炎疫情防控指挥部办公室通告(第1号)》的有关要求,为落实我市有关新冠肺炎疫情防控措施,现将跨市公交线路临时调整如下:
一、临时停运高快巴士86号、高峰专线66号、M361、M360、M318、M589等6条公交线路。
二、M181、M464、M184、M188、M286等5条公交线路取消停靠东莞市内所有公交站点,不进入东莞市内运营。
三、深惠3A、M325、M497、M478等4条公交线路取消停靠惠州市内所有公交站点,不进入惠州市内运营。
四、相关调整工作自2022年1月8日起实施,待我市取消相关疫情防控措施后,另文通知恢复时间。
- 机场汽车站全部班线暂停发班 -

1月7日起
机场汽车站全部班线暂停发班
根据疫情防控需要,机场汽车站于1月7日起,全部班线暂停发班,恢复时间以防疫政策为准,可关注“深圳机场公共交通”微信公众号查询,不便之处,敬请谅解!
- 做好个人防护 -








责编 / 李庭新
编辑 / 刘秋鹏
校对 / 高崇文 胡洁贞
来源 / 深圳交通

喜欢此内容的人还喜欢
2021,感谢每一位全力以赴的宝安人

2021,在头版读懂宝安!

你好,2022!

你好,我是宝安,这是我的新名片!


点分享

点收藏

点点赞

点在看

