

重磅消息!!
今年还没买车的朋友们
真的可以再缓一缓
等到明年再买
拖延症有时候也挺香的
为什么这么说呢
因为......
近日
市场监管总局发布了
《家用汽车产品修理更换退货责任规定》
汽车新“三包”规定迎来了巨大变化!
该规定将于2022年1月1日起施行
相比目前的“三包”政策
新版“三包”政策最大的变化
总结成三点就是:
赔的更多了
保的更全了
处罚更重了

其中有一条很“香”
比如您购车7天内
如果汽车上的一些重要总成
出现质量问题的话
可以直接要求销售方免费退车或换车
(之前规定是要求严重安全性能故障
维修过两次后才能接受免费退换)
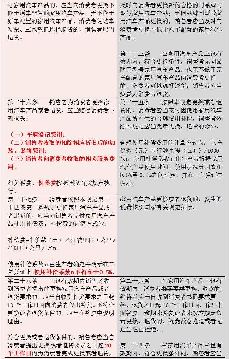
新版“三包”政策主要有以下16大变化点:
1、 三包的范围是中国境内销售。明确汽车销售范围,中国境外销售不适用;
2、 三包明确了进口车进口商的责任。关于进口车、经销商之间的争议,新政策作出了更详细的规定;
3、三包适用范围增加皮卡。现在皮卡也加入到“三包”政策范围;
4、 三包适应新的销售代理模式。
5、 家用汽车产品不能包邮;
6、 三包删除了信息保密要求;
7、 三包凭证更加规范和细化;
8、 三包有效期自交车日开始;
9、汽车三包不需要证明“我是我”;
10、增加电动车的三包项目;
11、修车的备用车和补偿从第六天开始;
12、7天内退换车的规定落地;
13、退换车维修时间降到30天或4次;
14、退车要赔销售者车辆登记费、加装装饰费、相关服务费等损失;
15、退换车的使用补偿系数低于0.5%;
16、车主自主店外维修保养是符合三包规定的。
17、商家拒绝履行三包规定,将由原来处罚一万元以上三万元以下,改为最高处罚50万元以下。
小编整理了新旧具体内容对比
供大家参考学习

(点击查看大图)












新“三包”规定将于2022年元旦起实施
相信在新规出台后
一定能更好地
维护广大车主的合法权益!

近期热点
紧急召回超24万辆车!可能转向失控、引发碰撞或后车追尾那种!
哪些人真不适合戴美瞳?游泳能戴吗……
重磅!国家发改委推广“深圳创新经验47条”!不仅有秒批……
-END-
——————————————————
编辑:深圳市场监管
来源:市场监管总局、
市场监管半月沙龙
如有侵权请告知删除,转载请注明以上信息

来都来了,点两个小标再走呗~



