深圳报业集团资产管理部(以下简称“招标机构”)受采购人委托,就深圳报业集团工程监理协议供应商项目(以下简称“项目”)进行公开招标,欢迎有实力的单位参加投标。
1.招标内容
为进一步规范深圳报业集团(以下称招标人)工程监理管理,提高工程管理质量,现对深圳报业集团工程监理协议供应商进行公开招标。
确定不多于5家工程监理单位作为协议供应商,承担集团本部、集团全资及控股公司2021-2023年度投资开发的单个项目工程监理服务费低于30万元的建设项目工程监理服务。
工程监理服务起始时间以预选合同签订时间为准,服务期限为3年。
工程监理单位应根据工程实际情况组建项目组,负责工程施工全过程的监理工作。
2.投标人必须具备的资格条件
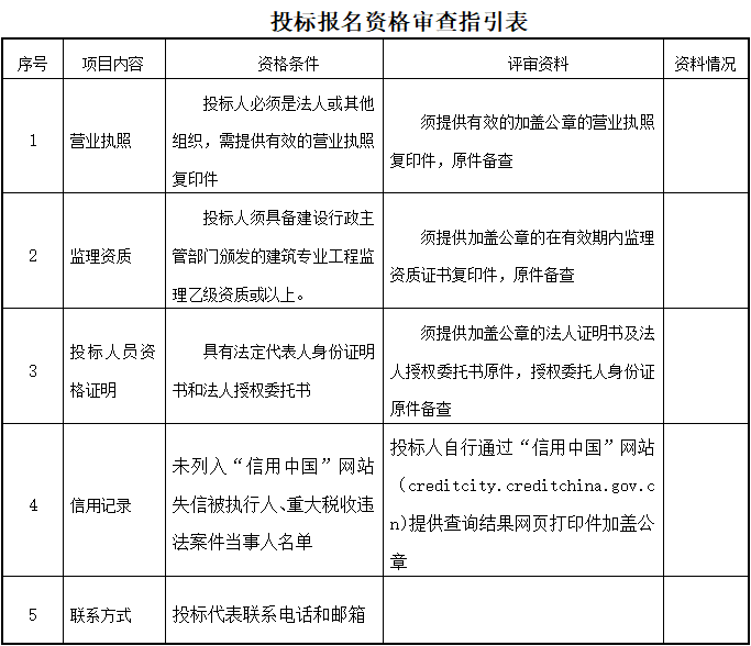
2.1投标人必须是法人或其他组织,需提供有效的营业执照复印件(或其他有效证明);
2.2投标人须具备建设行政主管部门颁发的建筑专业工程监理乙级资质或以上;
2.3投标人须社会信誉良好,未列入“信用中国”网站(creditcity.creditchina.gov.cn)失信被执行人、重大税收违法案件当事人名单(提供查询结果网页打印件加盖公章);
2.4本项目不接受联合体投标,不允许分包、转包。
3.报名及招标文件的获取
3.1从招标公告发布时间至2021年8月2日上午11:30(北京时间)以前到深圳报业集团资产管理部报名并购买招标文件。
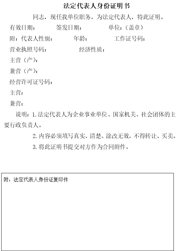
3.2报名时请携带投标人必须具备的资格条件中要求的所有资格证明材料(请填写附件1《投标报名资格审查指引表》并按指引表将材料排序,所有材料须提供复印件并加盖公章,原件备查),授权委托证明书原件、U盘及100元报名费(无论中标与否,报名费一律不退)。
4.投标文件的递交
4.1投标截止时间为2021年8月11日上午11:30(北京时间)前。
4.2投标文件递交地点:深圳报业集团资产管理部。
4.3逾期送达的或者未送达指定地点的投标文件,不予受理。
4.4购买了招标文件而不参加投标的投标人,请在投标截止日前两日以书面形式通知招标机构。
5.联系方式
招标机构:深圳报业集团资产管理部
详细地址:深圳市福田区深南大道6008号深圳特区报业大厦三楼西
联系人:赖先生
电话:0755-83518281
深圳报业集团资产管理部
2021年7月26日
招标公告附件1:

注:
1.以上资格审查合格条件标准中如出现一处不符合要求,其投标报名将不被接受;
2.评议标准以招标人和招标机构的意见为准;
3.以上资料各项证书的有效期请自行核对并在报名时提交。
招标公告附件2:

招标公告附件3:


