根据《深圳经济特区政府采购条例》、《深圳经济特区政府采购条例实施细则》和《深圳网上政府采购管理暂行办法》的规定,对下列采购项目,采用网上竞价方式进行采购。
一、项目概况
(一)项目名称:深圳市生态环境技术审查中心日志审计系统的采购

(二)交货期、交货地点、技术要求、服务要求、售后要求等内容详见竞价采购需求明细。
二、供应商资格及要求
(一)深圳注册,具有独立法人资格及履行本项目的能力;
(二)近三年内无行贿犯罪记录;
(三)不接受联合体竞价。
三、供应商竞价程序及时间安排
(一)竞价程序
1.投标响应。符合供应商资格要求的供应商在竞价响应截止时间前,通过邮件报名响应(邮件应包含公司营业执照、响应项目名称编号、供应商联系人及联系方式,承诺响应文件等资料加盖公章的扫描件)。
2.报价。投标响应的供应商在竞价截止时间前提交竞价文件。
3.确定竞价结果。采购人按照成交原则,确定中标人。
4.发布成交公告。采购人在确定中标人后三天内发布成交公告。
5.领取中标(成交)通知书。成交公告公示期结束后,供应商领取中标(成交)通知书。
(二)时间安排
竞价响应开始时间:2020年3月23日(北京时间)
竞价响应截止时间:2020年3月27日(北京时间)
竞价文件提交截止时间:2020年3月29日(北京时间)
四、竞价文件主要内容
(一)项目竞价文件由竞价公告、竞价采购需求明细和竞价应答文件格式三部分组成。
(二)竞价采购需求明细主要包含本项目的具体技术需求、商务要求等要求。
(三)商品资格
1.本项目对供应商的资格及要求以竞价公告为准。
2.本项目对商品品牌、型号、配置、数量以竞价采购需求明细为准。
3.供应商按竞价应答文件格式要求填写响应内容,应答文件加盖单位公章。
五、竞价成交原则
(一)有效供应商及数量。
有效供应商是指参加本项目竞价,且对本项目进行实质性响应的供应商。有效供应商数量应不少于两家,否则项目竞价失败并重新采购。
本项目成交方法采用最低价法,完全满足竞价文件的实质性要求,按照报价由低到高的顺序,依据竞价文件中规定的数量或比例推荐候选中标供应商。
(二)采购人在参与竞价的有效供应商中,满足竞价采购需求明细的,确定最低报价的1家为中标供应商。当最低报价出现有二家或以上供应商时,由采购人自主选择1家报价最低的供应商为中标人。
六、供应商资格核查
对供应商竞价应答文件中的资格证明等内容进行资格核查,有下列情形之一的,核查不合格,认定其竞价无效:
(一)供应商资质不符合本项目竞价公告“二、供应商资格及要求”中所列的各项资格及要求。
(二)供应商未按竞价公告的要求响应。
七、供应商实质性响应标准
采购人对供应商竞价应答文件是否实质性响应进行评定,供应商出现下列情形之一的,其应标将被判定为未实质性响应:
(一)报价总价超过采购计划中的总预算,或者报价单价超过计划中对应的单项预算。
(二)指定品牌竞价的,供应商响应的产品品牌为非指定品牌。推荐品牌竞价的,供应商响应的产品品牌不在推荐品牌范围内。
(三)供应商响应的产品数量违背采购计划中产品数量的。
(四)供应商响应的交货期长于本项目采购需求明细中约定的交货期要求。
(五)供应商响应的服务要求不符合本项目公告中约定的服务要求。
(六)供应商响应的技术要求不符合本项目采购需求明细中约定的技术要求。
(七)供应商应答文件中分项报价之和与总价不一致时,其修正后的分项报价之和大于其竞价总价的。
(八)供应商应答文件未按竞价应答文件格式规定内容、格式提交或填写不完整。
(九)采购需求明细中未明确已取得财政部门等审批部门同意采购进口产品审批件的,供应商选用进口产品参与竞价。
(十)若本项目竞价采购的产品有属于强制节能产品范围的(计算机设备(台式计算机、笔记本、一体机)、输入输出设备(激光打印机、针式打印机、液晶显示器)、制冷空调设备、生活用电器(电视、空调机、冰箱、冷柜、热水器)),供应商未选用节能产品响应竞价或者应答文件中未提供有效的节能产品认证证书扫描件。
八、竞价争议的解决
(一)供应商竞价应答文件中分项报价之和与总价不一致时,其修正后的分项报价之和小于其竞价总价的,竞价结果排序以竞价总价为准,若该供应商中标,以修正后的分项报价之和为成交金额并签订合同;
(二)质疑及其处理
1.提出质疑的应是直接参与该采购项目的供应商。
2.供应商认为竞价文件、竞价过程、中标(成交)结果使自己权益受到损害的,可以对照《深圳经济特区政府采购条例实施细则》第六十条、第六十一条和六十一条,按《深圳经济特区政府采购条例实施细则》第六十二条和第六十三条要求,以书面形式向本单位提出质疑。
3.我单位受理质疑后,将依据《深圳经济特区政府采购条例实施细则》第六十四条进行处理。
九、竞价有关情况处理
(一)项目竞价失败:若有效供应商不足两家时,项目竞价失败并重新采购。
(二)中标供应商放弃中标资格的,或者中标供应商的中标资格被依法确认无效的,按照《深圳经济特区政府采购条例实施细则》第四十五条规定重新组织采购。
(三)供应商竞价截止后撤销其竞价,中标后无正当理由未在规定期限内签订合同或者拒绝履行合同义务的,按照《深圳经济特区政府采购条例实施细则》第八十四条处理。
(四)供应商应严格按照竞价文件(竞价公告、竞价采购需求明细和竞价应答文件格式)规定的要求诚信投标,并对竞价行为和结果承担法律责任。凡出现与《深圳经济特区政府采购条例实施细则》第七十六条、第七十九条、第八十一条、第八十三条和第八十四条规定情形之一的,将报主管部门处理。
十、合同履约
(一)中标人将于中标通知书发出之日起10个工作日内,按照竞价文件内容与采购人签订合同;
(二)中标人应当按照合同约定履行义务,完成中标项目,不得将中标项目转让(转包)给他人;
(三)采购人与中标人签订的合同必须遵守本竞价文件的实质性内容,签定的合同实质性内容不得违背竞价文件确定的事项。
(四)供应商必须诚信投标,对项目需求进行实质性响应。采购人将组织专业人员实施项目履约验收(或抽检),如未按竞价要求及合同履约,将按上述第6条规定进行处理。
十一、联系方式
竞价响应接收邮箱:eia@meeb.sz.gov.cn
竞价文件接收地址:深圳市福田区彩田路海天综合大厦12楼南面综合管理组
十二、竞价采购需求明细
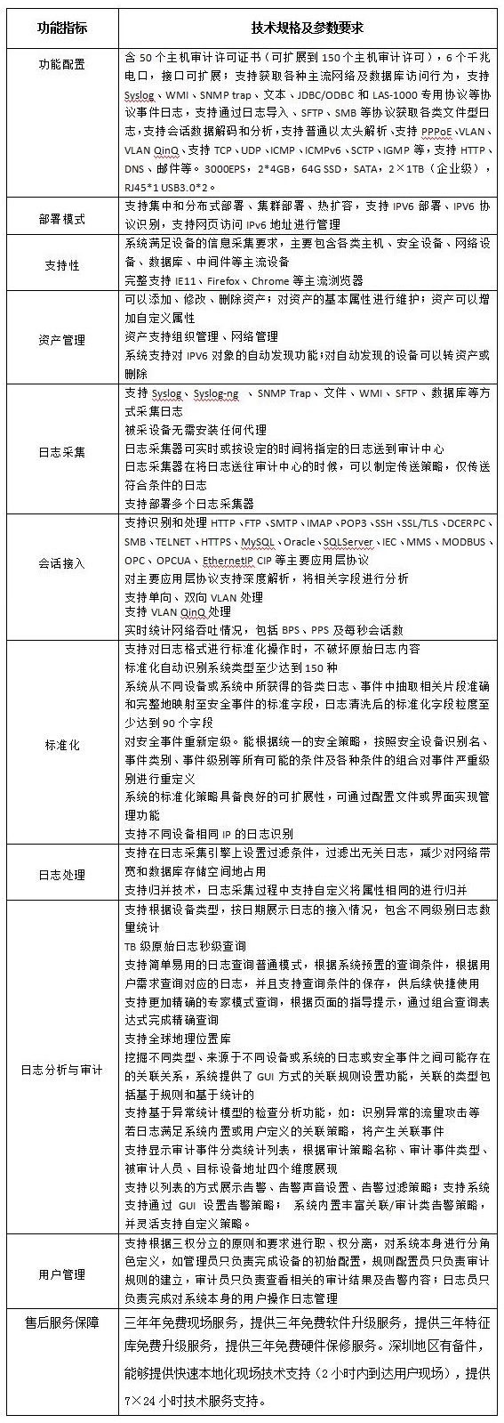
(一)技术需求

(二)商务要求
1.交货要求
(1)交货期的要求:中标通知书发出后10日内签订合同,合同签订后7日内送货,并安排厂商认证工程师上门安装、调试、培训等(竞价商必须有提供现货的能力。竞价供应商保证整机出厂,包装完整不开封,不得私自改装非原装配件交货,否则不予验收)。中标人若不按规定时间、地点与采购单位办理合同签订、送货安装事宜的,则采购人将废除其中标资格。情节严重的,给采购人造成损失,还应当予以赔偿并承担相应法律责任。
(2)投标供应商必须承担所有设备运输、安装调试、验收检测和提供设备操作说明书、图纸等其他类似的义务。
2.项目报价要求
项目报价须为含税价,且已包括相关硬件、软件、运输费、服务费及技术培训费。
3.货物验收
(1)所供货物必须是未开封的全新原装正品。
(2)投标供应商送货的型号、配置、数量与竞价文件相符。货物运抵交货地点后,买卖双方需马上派出代表前往工作现场,双方进行箱外验收及加电测试验收,竞价供应商不得私自改装非原厂配件交货,否则不予验收。
4.维护保养
(1)供应商必须有可靠的货物售后服务,保障在深圳有固定的维修服务机构,能提供正常的技术、备品条件服务等。
(2)供应商有电话服务热线,保证在接到故障电话后2小时内响应用户要求。
(3)供应商提供详细技术资料,并免费对需方使用1人进行2天技术培训,包括设备设置、使用、日常故障处理、维护保养等。
(4)质保期3年,要求原厂免费保修3年,并可通过中标品牌官网或官方售后电话查询到所有产品质保期内的3年免费保修信息。
十三、竞价应答文件格式
一、承诺函
致:深圳市生态环境技术审查中心
我公司申请参加编号为的项目竞价,并作出如下承诺:
1.我公司已经详细研究并完全接受本次竞价项目的所有内容(包括竞价公告、竞价采购需求明细及竞价应答文件格式等),并承诺我公司本次投标能完全响应竞价要求。
2.我公司具备竞价公告中要求的供应商资格及要求;
3.我公司保证对本竞价项目所提供的货物、服务未侵犯知识产权;保证在本项目竞价过程中不隐瞒真实情况,不提供虚假资料,不以非法手段排斥其他供应商参与竞争,不围标串标,不恶意质疑投诉,不向采购项目相关人行贿或者提供其他不当利益。我公司已清楚,如违反上述要求,将按《深圳经济特区政府采购条例》相关规定接受处罚。
4.我公司如果成交,将保证履行本竞价项目中的所有要求(包括竞价公告、竞价采购需求明细及竞价应答文件格式等)规定的全部责任和义务,依法与采购人签订采购合同并按质、按量、按时完成履行合同义务。我公司已清楚,如违反该要求,将按《深圳经济特区政府采购条例》相关规定接受处罚。
特此承诺。

