当前位置:深圳新闻网首页 > 深圳新闻 > 图片深圳 > 

学位申请分类和积分办法更新! 罗湖义务教育学位申请再次征求社会意见

2020-02-21 09:38来源:深圳特区报

原标题:学位申请分类和积分办法有更新! 罗湖义务教育学位申请再次征求社会意见

深圳特区报2020年2月21日讯 记者2月20日从罗湖区教育局了解到,在为期11天征求公众意见后,罗湖区教育局更新发布《罗湖区义务教育学位申请分类和积分办法(征求意见稿)》,并再次面向社会公开征求意见。市民可在2月28日前将建议发送至邮箱lh_jyyk@szlh.gov.cn。

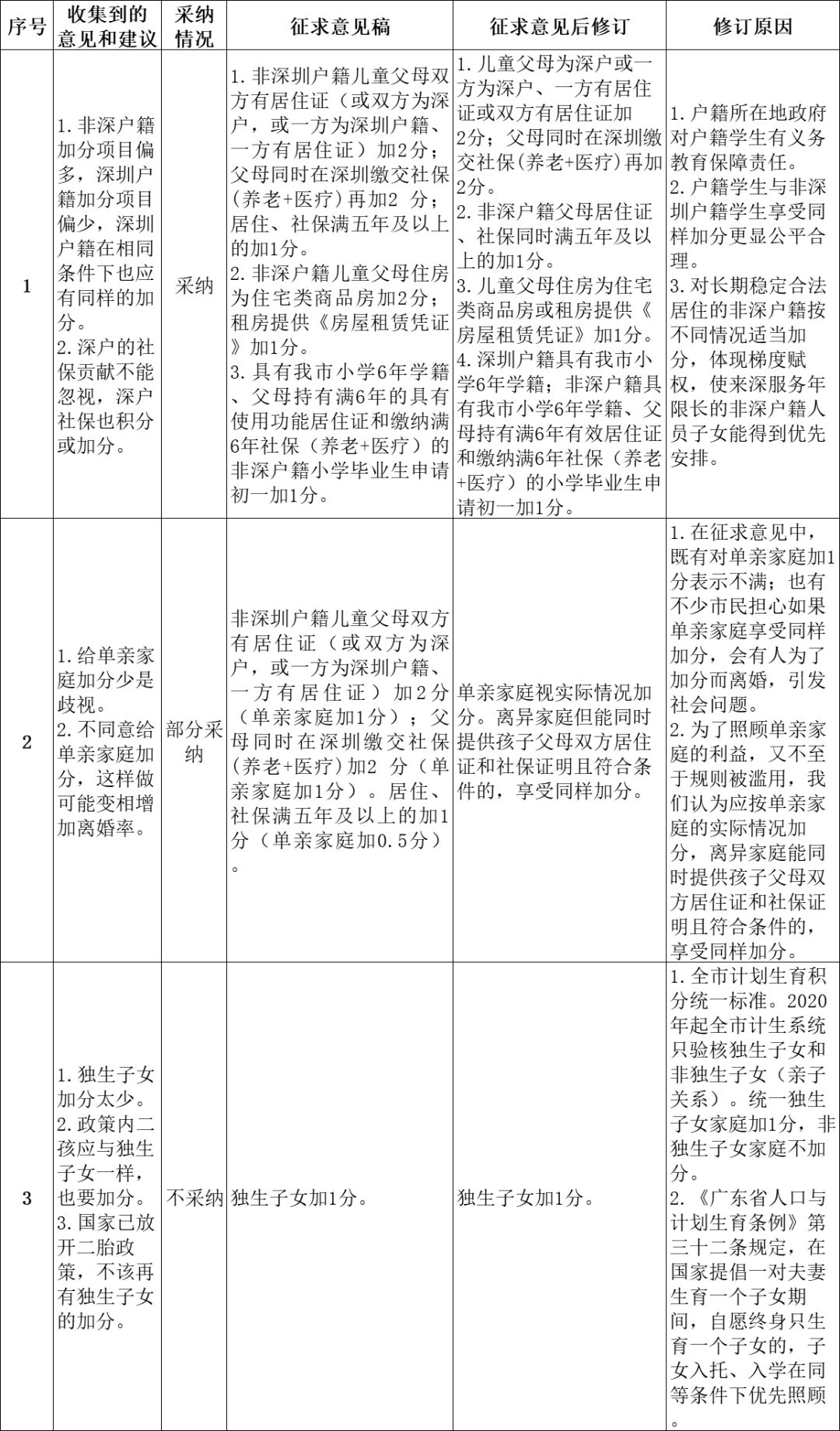
据了解,1月13日-24日,《罗湖区义务教育学位申请分类和积分办法(征求意见稿)》在“罗湖政府在线”和“罗湖教育应用网”公开征求公众意见期间,共计收集市民意见和建议共205条。其中邮件106封,信函2件,电话97个。经过梳理,区教育局将比较具有普遍性、代表性的意见和建议进行了研究分析,对合理化意见和建议予以采纳。

《罗湖区义务教育学位申请分类和积分办法(征求意见稿)》征求公众意见结果反馈表

为更好落实《中华人民共和国义务教育法》《深圳市人民政府关于印发非深户籍人员子女接受义务教育管理办法的通知》(深府规〔2018〕3号)和国家、省、市义务教育政策,促进教育公平,罗湖区教育局在更新学位申请分类和积分办法基础上,再次征求社会意见。

[见圳客户端、深圳新闻网编辑:施冰冰]

新闻评论