“圆规”来袭,如何做好防护?这份应急避难场所名单请查收!
2021-10-12 21:53 来源:滨海宝安

【台风消息】
台风“圆规”(强热带风暴级)18时位于深圳东南方约530公里的南海海面,未来继续西移,强度缓慢加强,13日凌晨距离我市最近,从我市偏南方350-400公里左右的海面掠过,较大可能于13日下午到晚上在海南岛东部沿海登陆。
受“圆规”和冷空气共同影响,预计12夜间至13日我市平均风6-8级阵风10-12级,10级以上阵风主要出现在沿海地区及深汕,风力最大时段在12日夜间到13日早晨;12日夜间降雨逐渐趋于频密,主要降雨时段在13日,降雨持续至14日。
台风黄色预警信号生效中,需重点防范大风以及持续降水引发的高地质灾害风险。


宝安区应急管理局提醒广大市民
请提前做好防风措施,妥善安置阳台或窗台边缘的物品,关好门窗,避免进行海上活动。
12日夜间至14日间歇性降雨频密,间中有短时强降水,请做好防雨措施,关注降雨期间对上下班(学)高峰交通的影响,提前做好出行规划,避免因降雨堵车而耽误行程。

深圳机场码头
深圳海上田园旅游区
宝安区图书馆总馆
深圳(宝安)劳务工博物馆
宝安科技馆
△
以上这些地方
受“圆规”和冷空气共同影响
均发布了停航、闭园、闭馆的通知
台风天气尽量不要外出哦

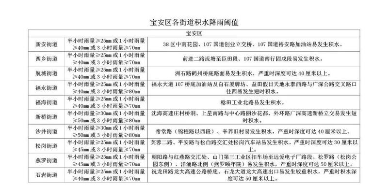
宝安区各街道积水降雨阈值

(点击即可查看大图)

若遇到自然灾害以及危险事故等突发事件人员需要进行安置避难时,广大市民要牢记以下室内应急避难场所信息。

(点击即可查看大图)

深圳市气象台提醒广大市民:
“圆规”叠加冷空气影响,将成为今年大风影响最严重的台风,其带来的大风强度强、持续时间长、影响范围广,请市民做好防风措施,尽量避免海滨活动,海岛旅游和海上作业,妥善安放阳台或窗台边缘的物品。

注意关好门窗
收好阳台物品
在外注意交通安全
及时关注最新预报预警信息
做好防范哦!
责编 / 李庭新 曾舒琪
编辑 / 肖慧涓
来源 / 深圳天气 宝安湾APP 读特APP 宝安图书馆 深圳市宝安区公共文化服务中心 深圳海上田园 宝安科技馆






