南山区选举委员会公告(第一号)
2021-08-26 21:32 来源:南山人大

根据《中华人民共和国全国人民代表大会和地方各级人民代表大会选举法》和《广东省各级人民代表大会选举实施细则》的有关规定,经区选举委员会研究决定,南山区第八届人民代表大会代表选举共设立151个选区。现将各选区划分情况予以公告如下:


南头街道
(18个选区,代表名额46人)
▼点击查看大图


南山街道
(18个选区,代表名额50人)
▼点击查看大图


西丽街道
(19个选区,代表名额45人)
▼点击查看大图


沙河街道
(16个选区,代表名额43人)
▼点击查看大图


蛇口街道
(15个选区,代表名额42人)
▼点击查看大图


招商街道
(18个选区,代表名额44人)
▼点击查看大图


粤海街道
(27个选区,代表名额58人)
▼点击查看大图


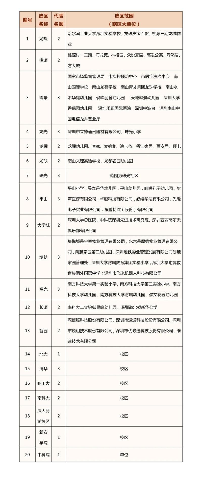
桃源街道
(20个选区,代表名额44人)
▼点击查看大图

来源:南山人大
往期推荐
1.骆文智参加人大代表议事会并寄语全市人大代表,当好群众的“代言人”“贴心人”
2.代表活动月 | 蛇口:“代表活动月”开启!学习党史知使命,为民履职做示范
3.代表活动月 | 招商:人大代表观看邮票书画展,在方寸间述说百年党史
4.代表活动月 | 桃源:开展道路安全隐患“回头看”专项视察活动,保障居民出行安全
5.南山区“代表活动月”来了!多个亮点活动抢先看!

责任编辑:

