权威解答!龙岗区2021年义务教育新生招生问答,您想问的都在这里~
2021-05-21 19:01 来源:龙岗发布

本问答根据龙岗区2021年义务教育阶段学位申请指南编写,以便指导家长更有效地完成学位申请。如有其它疑问,请及时咨询相关学校、街道教育办或区教育局基础教育与德育科。
一、关于身份证明的问答
Q
(一)身份证、户口本、住房材料的地址不一致,需要更改吗?
答:不需要。户口本用于确定儿童少年户籍类型;招生地段及学位锁定均以住房材料的地址确定。
Q
(二)在招生报名后将孩子户口转到龙岗区,能更改户籍类型吗?
答:根据学位申请指南,家长填报学位申请信息并经学校确认后,申请材料不能更换。
对于报名结束后转户到龙岗区的,若地段内学校已录满,家长可到学校重新递交资料,学校报教育办(局)统筹安排至仍有学位的公办或民办学校,但不保证就近安排。
二、关于住房材料的问答
Q
(一)二手房购房合同可以作为学位申请的材料吗?
答:不能。凡在学位申请期间准备使用购买的二手房作为学位申请材料的家长,请提前办好产权证过户手续。
Q
(二)我是租房居住的,应如何提供住房材料进行报名?
答:根据有关政策规定,适龄儿童少年家长租房居住的,申请学位需提供租赁管理部门出具的租赁凭证(红本)或租赁信息(蓝本)。其中,租赁管理部门已于2019年5月停止办理《房屋租赁信息》(蓝本),尚处于有效期内的租赁信息可继续使用,2019年5月以后租住且实际居住在已停办《房屋租赁信息》(蓝本)房产的,可使用人口居住登记信息作为租房证明材料。
Q
(三)我能使用自家商铺的租赁合同或居住信息报名吗?
答:不能。所有住房材料的房屋用途必须是住宅或商住两用,不能是商业、厂房、仓库、办公等用途。
Q
(四)父母居住证地址和住房材料的地址不一致,会影响小孩申请学位吗?
答:不影响。居住证在深圳市范围内有效即可,招生地段是以住房材料的地址确定的。
Q
(五)在哪里可以打印“不动产信息查询结果单”?
答:关注微信公众号“深圳不动产登记”,在窗口页面点击底部菜单“我要查询”,进入“信息查询”,找到“个人名下不动产登记情况”后下载打印或在深圳市不动产登记中心打印,咨询电话:12345(按3号键再按2号键)。
Q
(六)如何区分祖屋和自建房类型?如何提供证明?
答:属于原住居民祖屋类别的,应由辖区居委会开具儿童少年属于原住民等证明材料;属于自建房屋类别的,产权人应是儿童少年父母且提供辖区街道办事处开具的房屋不属于“查违拆违”对象的证明材料。
Q
(七)住在政府保障性住房(安居房、公租房、人才房)的,如何提供证明及计算加分?
答:使用保障性住房申请学位的,住房材料须是住宅类用途,居住人须是儿童少年父母或法定监护人。
1.属单位与住房保障部门签订合同租住的,应提供单位与住房保障部门的合同、个人与单位签订的住房合同、个人社保清单、单位出具的该居住人在住房保障部门的备案信息(单位盖章);2.属个人与住房保障部门签订合同租住的,应提供个人与住房保障部门签订的住房合同;3.属安居房类别的,应提供个人与住房保障部门签订的购房合同或产权证。
居住加分起始时间以实际居住人在住建部门备案时间为准,每满1个月加0.05分,计算截止时间为2021年4月1日。
Q
(八)我的房产是以法院拍卖形式购得的,一栋楼只有一本产权证,无法出具本人的产权证或租赁合同,怎么申请学位?
答:以法院拍卖形式购得的房产,出现无法出具产权证明或租赁合同等其他特殊情况的,须出具相关的合法证明(如拍卖证书、判决书等),提交近一年的水电费清单和社区居委会出具的实际居住证明材料。
Q
(九)能直接用亲戚的住房材料申请学位吗?
答:不能。提供《房屋租赁凭证》或居住登记信息的承租人及特殊住房材料的持有人,均须是适龄儿童少年的父母或法定监护人;提供产权证的,须用孩子的直系亲属(父亲、母亲、爷爷、奶奶、外公、外婆)的产权证申请学位。
Q
(十)公司是房屋产权人,我是公司的法人代表,我家的适龄儿童少年可以用该房产来申请学位吗?
答:如属于公司房产,可以提供承租人为儿童少年父母的《房屋租赁凭证》或按照集体宿舍处理。
Q
(十一)我购买了一套小产权房,没有在国土局备案,也未办理过户,但有律师见证书,可用来申请学位吗?
答:市司法部门2009年9月7日下发的《关于严禁为违法建筑销售行为提供公证和律师见证服务的通知》中明文禁止公证机构和律师为违法建筑买卖提供相关公证和见证服务,因此,2009年9月7日后私人之间买卖小产权房的,不能通过提供律师见证书的方式申请学位。若申请人实际居住在该小产权房,可使用人口居住登记信息作为居住证明材料。
Q
(十二)人口居住登记信息查询有错漏的,怎么办?
答:两条途径可修改:①非深户籍由申报义务人(即房东、用人单位)登录深圳市公安局网站申报居住登记信息;②居住人前往社区工作站主动申报。经核准登记信息属实的有效。
Q
(十三)2022年申请学位的儿童少年,其父母或法定监护人需何时办理租房材料?
答:2022年需要办理房屋租赁凭证或登记居住信息申请学位的儿童少年,非深圳户籍请于2021年8月31日前办理(租赁凭证要求租期包含2021年8月31日至2022年9月30日);深圳户籍请于2022年4月1日前办理(租赁凭证要求租期一年以上并包含2022年4月1日至2022年9月30日)。
Q
(十四)同一产权人(或夫妻共有)同一套房产,房产证换不动产权证(或夫妻间变更房屋产权),能否连续计算居住时间?
答:依据龙岗区义务教育阶段学位申请有关政策,同一产权人(或夫妻共有)同一套房产,房产证换不动产权证(或夫妻间变更房屋产权),提供“不动产信息查询结果单”,可以连续计算居住时间。
三、关于社保证明的问答
Q
非深圳户籍适龄儿童少年的父母或法定监护人已退休,无法购买深圳社保,如何处理?
答:根据国家相关规定,员工达到法定退休年龄时办理退休,不再缴纳社会保险。非深圳户籍员工在我市缴纳社会保险至法定退休年龄,并终结在我市社会保险关系的,需提供适龄儿童少年父母或法定监护人参保单位开具的相关证明,在其他就读证明材料符合要求的情况下,可确认其子女申请学位的资格。但因其社会保险为非在缴状态,不享受社保加分。
四、关于学位申请锁定房的问答
Q
(一)为什么要实行学位申请锁定房制度?
答:为了保障符合条件的适龄儿童少年公平接受义务教育的权利,落实相对就近入学政策,减少跨区域择校行为,龙岗区范围内的义务教育阶段公办学校继续实行学位申请房锁定制度。
Q
(二)使用祖辈商品房申请学位,如何锁定?
答:学区内一套住房只允许一对夫妇的孩子申请学位。如果使用祖辈商品房,该房屋只能用于其一个子女的孩子申请学位。例如:张大爷有A、B、C共3个子女,每个子女都有孩子申请入学;张大爷的房子只能用于A、B、C其中一个子女的孩子申请学位。
Q
(三)父母离异的,儿童少年可否使用父母中非抚养权一方的住房申请学位?
答:学区内一套住房只允许一对夫妇的孩子申请学位。夫妻离异的,若孩子抚养权属母亲(或父亲)单方,若需使用父亲(或母亲)名下的住房,需父母双方同时到校签订“同意该孩子使用名下房产及锁定学位”等协议。
Q
(四)我新买的二手房在购买之前已经被他人用来申请学位了,该房屋学位已被锁定,我还能用来申请学位吗?
答:不能。如果使用该房屋入学的学生没有毕业(小学锁定6年、初中锁定3年),房屋产权发生变更,该房屋的学位依然锁定。准备住房材料的过程中,要注意确认学位是否已被锁定。
Q
(五)如何查询房产是否已被学位锁定?
答:家长可登录“龙岗区教育局基础教育与德育科”网站查询;业主本人也可带上产权证和身份证到招生地段学校或龙岗区教育局基础教育与德育科现场查询。
五、关于优享学区的问答
Q
试点优享学区的片区具体如何加分?
答:如果您居住在A、B两所学校共享学区内,您的住宅被划进A校的优享学区。此时,您可以填报A或B两所学校作为第一志愿,但只有当您填报A校作为第一志愿才会另加2.5分的优享加分。优享加分在本共享学区有效,若您未能被优享学区A校录取,优享加分对第二志愿为B校仍有效,对非本共享学区的学校不计优享加分。若您填报B校作为第一志愿不计优享加分,其他志愿填报A校时,也不计优享加分。
六、关于报名审核的问答
Q
(一)申请学位的各项资料是教育部门审核吗?有一项或几项材料不合格可以申请学位吗?
答:各项资料由相关职能部门进行审核,主要涉及公安、国土、租赁、网格、社保、卫健、住房保障等部门,相关信息与资料由招生系统汇总,并按职责分工自动与“市政府政务服务数据管理平台”系统进行比对。全部信息资料经各相关部门审核合格后,该生才会有核定积分,具备参与积分入学的资格。某一项或几项材料不合格,网络系统都会显示“不合格”,没有核定积分,无法参与积分入学。
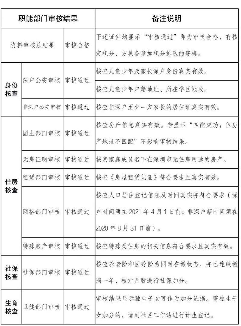
Q
(二)如何理解招生系统中显示的审核结果?可参考下表:

Q
(三)如何查看资格审核和录取结果?
答:学位申请的各个环节(网上预报名-学位申请-查询和复核审核结果-查询录取结果)均已通过招生网站及学位申请指南等载明、公示,家长可登录招生系统报名端查看,如有疑问,请及时联系地段内学校、教育部门咨询。
Q
(四)未在规定时间内办齐证件或申请学位,后来补齐了证件可以补申请吗?
答:不能。学位申请的所有步骤必须在规定时间内完成。请家长提前办理证件及证明材料,在规定时间内一次性提供所有证明材料。
七、关于其他情况的问答
Q
(一)就近入学就是在直线距离最近的学校就读吗?
答:就近入学并不是指就读离自己住址直线距离最近的学校,是指适龄儿童少年就读现住址所属地段的学校。根据《深圳市人民政府办公厅关于印发深圳市义务教育就近入学管理办法的通知》(深府办〔2008〕130号)第三条“义务教育阶段公办学校招生地段应当依据人口分布情况、地理状况和地段内学校规模划定”。目前,通过划定义务教育阶段学校的招生地段,按地段招生的方式落实就近入学政策。由于人口密度不均,学校布局不均等原因,学校招生地段可能出现范围大小和距离远近不同的情况。
Q
(二)花园小区开发商代建的公办学校,能优先录取小区业主子女吗?
答:不能。设置在某一小区的教育设施,是规划部门根据整个片区总体规划设置的,服务范围是整个片区,而不是某个小区。教育行政部门会根据学区地段划分的相关规定,确定配套教育设施的学区范围,此学区范围内符合条件的所有适龄儿童少年均有平等申请该校学位的资格。
Q
(三)土地用途为商业、办公或者工业用途的商务公寓房产材料能不能申请学位?
答:不能。根据市政府颁布的《深圳市城市规划标准与准则》规定商务公寓的用途范围是:“为商务人士提供中短期商务与住宿服务,不提供学校、幼儿园等居住配套的办公类建筑”,因此,不能用上述土地用途所建商务公寓房产材料或者通过租赁商务公寓形式来申请学位。各位家长在购买房屋时务必了解清楚拟购买房产的用途与性质。
Q
(四)享受政府优惠政策人员的子女申请教育优待还需提交其它材料吗?
答:享受政府优惠政策人员在申请学位时除提供指南上“申请学位需提交的材料”外,还应提供优惠政策规定的有关材料。有关具体材料,可联系教育部门进行咨询。
Q
(五)适龄儿童少年的监护人由父母变更为他人,如何提供证明材料?
答:需提供法院出具的变更监护人的法律文书或民政部门出具的变更证明及变更后的法定监护人的各项证明材料。属于孤儿的,需提供民政部门出具的收养关系证明及法定监护人的各项证明。同时,需提供该适龄儿童少年变更户籍后的家庭户口本。
Q
(六)我的小孩是龙岗户籍,地段内购房。既可以在房产所在学区按第一类申请学位,也可以在租房学区按第五类申请学位。如果以第五类申请,未被学校录取,我的孩子可以返回产权房学区按第一类录取吗?
答:不能。家长网上预报名并经学校网上确认后,学位申请材料无法更换。请家长结合实际,理性科学选择学校申报。
Q
(七)可以不申请公办学校学位,直接申请民办学校学位吗?
答:可以。龙岗区实行公民办学校同步招生,申请人可以直接在第一志愿申请龙岗区内民办学校。申请人被民办学校录取且按时到民办学校注册就读的,经民办学校管理部门确认后,可享受政府规定的学位补贴。
Q
(八)我的小孩在外地读小一(初一),请问可以再次申请龙岗区小一(初一)的学位吗?
答:不能。按学籍管理有关规定,义务教育阶段学生不得留级或变相留级。对于因弄虚作假而被录取的学生,何时发现,何时取消其录取资格;已经到录取学校报到注册取得学籍的,取消其学籍,责任由家长承担。
八、咨询、投诉电话及网址
教育行政部门和义务教育阶段学校招生咨询电话可在招生指南《招生地段》表中查询,也可登录“龙岗区教育局基础教育与德育科”网站(http://www.lg.gov.cn/bmzz/zs/)查询。
龙岗区教育局:
基础教育与德育科 89551962
布吉教办(吉华)28280054
横岗教办(园山)28864823
龙岗教办(宝龙)84812319
坂田教办 89373376
南湾教办 89208580
平湖教办 85238746
龙城教办 89916853
坪地教办 84092055
龙岗区卫生健康局:
布吉街道计生办 84277301
吉华街道计生办 28259453
南湾街道计生办 28706741
龙城街道计生办 89916777
坂田街道计生办 89586941
平湖街道计生办 85238634
横岗街道计生办 28698900
园山街道计生办 28389956
龙岗街道计生办 84802493
宝龙街道计生办 23255479
坪地街道计生办 84095026
龙岗区社区网格管理办公室:89916648
平湖街道行政服务大厅85238689
南湾街道行政服务大厅28706851
横岗街道行政服务大厅28605375
龙岗街道行政服务大厅84802493
龙城街道行政服务大厅28902382
坪地街道行政服务大厅84214831
布吉街道行政服务大厅28539257
坂田街道行政服务大厅89586187
吉华街道行政服务大厅28259000
园山街道行政服务大厅84264114
宝龙街道行政服务大厅23255481
深圳公安局户政咨询中心 84465000
深圳市不动产登记中心12345(按3号键再按2号键)
深圳市规划和自然资源局 http://pnr.sz.gov.cn/
深圳市公安局 http://ga.sz.gov.cn/
深圳市人力资源和社会保障局 深圳市社会保险基金管理局 http://hrss.sz.gov.cn/szsi/
龙岗区政府咨询投诉网址http://www.lg.gov.cn/
来源:深圳市龙岗区教育局
责编:龙岗融媒(首席编辑 徐海燕)





家长们速看


