要美,更要健康|罗湖医院健康体检中心女性特惠体检套餐来了!
2021-03-08 17:54 来源:罗湖医院集团罗湖人民医院
最美三月
女神们的主场来啦
美好的一天从健康的生活开始
作息规律,气色具佳
工作有度,拒绝劳损
注重修身,坚持锻炼
注重养性,不急不燥

健康是大家的“守护神”
年度体检必不能少
守护健康
又怎能少得了
罗湖医院健康体检中心
推出特惠体检套餐
为广大女性同胞
献上节日的祝福和春日的温暖

活动地点
罗湖医院集团健康体检中心
置地体检部(一部)
国贸体检部(二部)
活动时间
2021年3月3日-2021年3月31日
活动内容
1
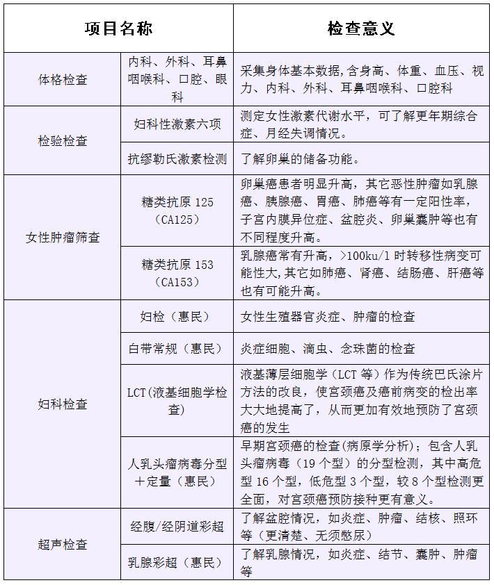
女性专项体检方案A
原价:1308.9元
↓↓↓
惠民优惠价:738元
(点击查看大图)

适合于已婚女性全面体检
意义:了解女性主要器官健康状态、激素水平检测,宫颈癌筛查及HPV病毒检测。
2
女性专项体检方案B
原价:1878.9元
↓↓↓
惠民优惠价:1238元
(点击查看大图)

适合于已婚女性全面体检
意义:在方案1的基础上进一步了解宫颈癌高危因素检测、增加对乳腺癌,卵巢癌筛查及卵巢功能的检测。
女性两癌惠民筛查项目受检女性
免费标准
1. 宫颈癌免费筛查标准(HPV定量+分型、白带检测、妇科检查)
① 罗湖区辖区居民,年龄30-59岁女性;
② 每3年享受免费检查一次;
2. 乳腺癌免费筛查标准(乳腺彩超、外科检查)
① 罗湖区辖区居民,年龄35-65岁女性;
② 每2年享受免费检查一次;
不符合标准的女性受检者可享受方案原价9折优惠。
最美的价格
只给最美丽的你
不管有多忙
也一定要多关注自己的健康


妇科体检项目有哪些呢?
子宫颈细胞学检查
只要有性生活的女性,每年都要去医院做一次子宫颈细胞学的检查,随着医学的发达,只要是对液基薄层细胞进行检测,检测是非常准确的,90%的宫颈癌早期都可以通过此方法来确认。
乳房B超
30岁以上的女性建议每年去医院做一次乳房B超的检查,随着超声影像技术变得越来越完善,可以采取彩色多普勒超声的技术,当乳房有肿块时可以通过做B超来明确肿块是恶性还是良性的。
hpv检测
20岁以上的女性建议每两年去医院复查一次hpv检测,这样可以预测患上宫颈癌的风险。
阴道超声波
子宫肌瘤和卵巢疾病的患者,应该去医院做阴道超声波检查,可以清楚得看到子宫内膜以及卵巢双侧的形态、卵泡以及大小,这种检测方法比腹部B超更加容易而且清晰。做B超检查是非常方便安全的,能够有效的检查盆腔,而且能够尽早的发现女性的生殖器是否出现了畸形、盆腔有没有出现炎性的包块、输卵管是否出现了积液、有没有患上子宫肌瘤、卵巢囊肿以及子宫内膜厚度问题。
宫腔镜检查
宫腔镜主要是为了诊断宫腔里面有病变的女性,要按照医生的嘱咐去医院做检查,这种方法最确诊子宫内膜癌的准确率能达到94%以上。
肿瘤标志物
40岁以上的女性应该按照医生的嘱咐去医院做肿瘤标志物的检查,可以作为卵巢癌、乳腺癌、子宫内膜癌的辅助诊断依据。
阴道分泌物检查
阴道分泌物检查主要是检查阴道里面是否有霉菌、滴虫、细菌等,提前到24个小时要清洗好外阴,但是不能冲洗阴道,也不能使用一些洗眼,不然会把里面的微生物清除掉。
女性朋友至少要去医院做一次检查,另外要养成良好的生活习惯,保证充足的睡眠,多吃新鲜的蔬菜和水果,适当锻炼身体来提高体质。一旦检查身体出现了病变,要选择正规的医院接受治疗,千万不能拖延疾病。

地址及电话
罗湖区人民医院体检一部(置地)
地址:深圳市罗湖区春风路置地广场3楼
电话:0755-82286166;0755-82203083转2828
罗湖区人民医院体检二部( 国贸)
地址:深圳市罗湖区南湖路国贸商业广场三层(罗湖大酒店正对面)
电话:0755-82335013;0755-82339467

来源:罗湖医院集团健康体检中心
编辑整理:罗医宣
您还可以通过以下途径了解我们
今日头条号:深圳市罗湖区人民医院
南方号:罗湖医院集团罗湖区人民医院
健康界账号:深圳罗湖医院
医院官网:https://www.szlhyy.com.cn/
抖音号:1861721300

抖音

订阅号

服务号



