留深过年,这些文艺活动和场馆预约指南来了!
2021-01-29 23:25 来源:深圳发布
随着春节的脚步越来越近,
“留深过年”成为今年春节的主题词。
2021年春节,
留在深圳的市民可以选择哪种方式
度过这个春节呢?
记者从有关部门了解到,
春节期间,
深圳各类文艺活动精彩纷呈,
为留在深圳的市民提供了
多样的休闲度假选择。

演出文创不打烊
今年春节,福田区将举办首届福田新春艺术节,从2021年春节正月初一开始,一直持续到正月廿五,在深圳音乐厅、深圳大剧院、福田文体中心星空剧场等三个剧场,中西合璧,名家荟萃,为广大市民朋友带来32场精品演出,种类繁多,老少皆宜。
据了解,首届福田新春艺术节实行低价惠民政策,音乐厅和大剧院的演出均价200元左右,最低80元,最高480元。福田星空剧场演出票价最低10元,最高80元。
春节期间,布吉街道在大芬油画村开展冬季玩转“青春助跑七彩大芬”快闪打卡活动,将“大众游戏+文化艺术”充分融合,为“七彩大芬”主题文创“直播带货”。活动采用趣味定向打卡运动的形式开展。

春节活动乐趣多
深圳各大景区将在春节期间
推出精彩纷呈的欢庆活动:
庙会社戏、传统年集、
滑稽明星秀、国际街头艺术SHOW
……
多种主题足够承包
你一个假期的欢乐

据介绍,大年初一至初六,深圳锦绣中华·民俗村将举办“春节大庙会”主题活动,以“狮王贺春”“少数民族新年”“自贡迎新灯会”等展现地道中国风情。
深圳甘坑客家小镇将以“赏灯展、看舞剧、品美食、听民谣”为市民开启一场充满客韵风情的新春之旅,市民可在此感受“小凉帽灯笼节”“麒麟闹新春”“春日民谣音乐会”等风情活动带来的新春“慢时光”。

深圳大鹏所城文化旅游区将在2月12日至17日举办“2021年大鹏所城新春庙会”系列活动,“所城将军宴”“非遗情景表演”“特色灯笼装饰”“较场尾趣味活动”等特色活动将为市民打造极具年味儿的新春出游目的地。

此外,深圳世界之窗将在2月6日至26日打造“第三届国际街头艺术节”,为深圳市民展现“国际街头艺术荟”“五洲共贺中国年”“新春世界美食旅”等特色贺春活动。
山海度假迎新年
作为国家级旅游度假区的深圳东部华侨城主打“山海度假”“日夜潮玩”“缤纷演艺”,并引进花街灯光秀展,市民还可住主题酒店、泡山林温泉,休闲度假迎新年。

深圳光明欢乐田园“绽放光明·花海彩灯欢乐年”春节活动同样不容错过,“新春灯会文化节”“千亩网红艺术花海”“多彩云南民俗演艺”“国潮美食嘉年华”“欢乐野趣采摘”“国风无界体验”等将为市民开启都市田园美好生活。

2月4日至28日,深圳西涌滨海旅游度假区还将以“趣味西涌妙想新春”为主题举办西涌新春沙滩雕塑艺术展,开展奇思妙想沙滩雕塑展、沙滩趣味运动会等系列活动。

赏花观鸟有去处
虽然今年的迎春花市大部分取消,但春节期间,市民可以到各大公园观花赏鸟。
随着春天的到来,深圳周边各大公园繁花盛开,荔枝公园、中心公园、梅林公园是赏梅的好去处,深受人们欢迎的传统名花茶花,每年春节都为园博园吸引来大量人流。

除了本土名花,一些舶来花种也受到市民的喜爱,从1月开始,洪湖公园的落叶杉迎来了最美的观赏季节。春节前往梧桐山的市民,可以沿途欣赏到漫山遍野的吊钟花。
除了赏花之外,深圳多个公园也是观鸟圣地。据统计,来深圳过冬的候鸟群多达189种鸟类,包括深圳湾公园外、香蜜公园、笔架山公园、湿地公园、莲花山公园、梅林公园等地点都是观鸟好去处。
线上线下文化活动丰富
深圳市文化馆每周在微信公众号上展演周末剧场系列,带来京剧、越剧、杂技等传统节目和惠民电影等;观澜版画博物馆大年期间举办布包丝印、凸版画制作等教学;宝安区各街道举办非遗在社区系列活动、慰问孤寡老人粤剧快闪等惠民活动;深圳博物馆、关山月美术馆、何香凝美术馆及各区美术馆等也将举办多场精品展览……
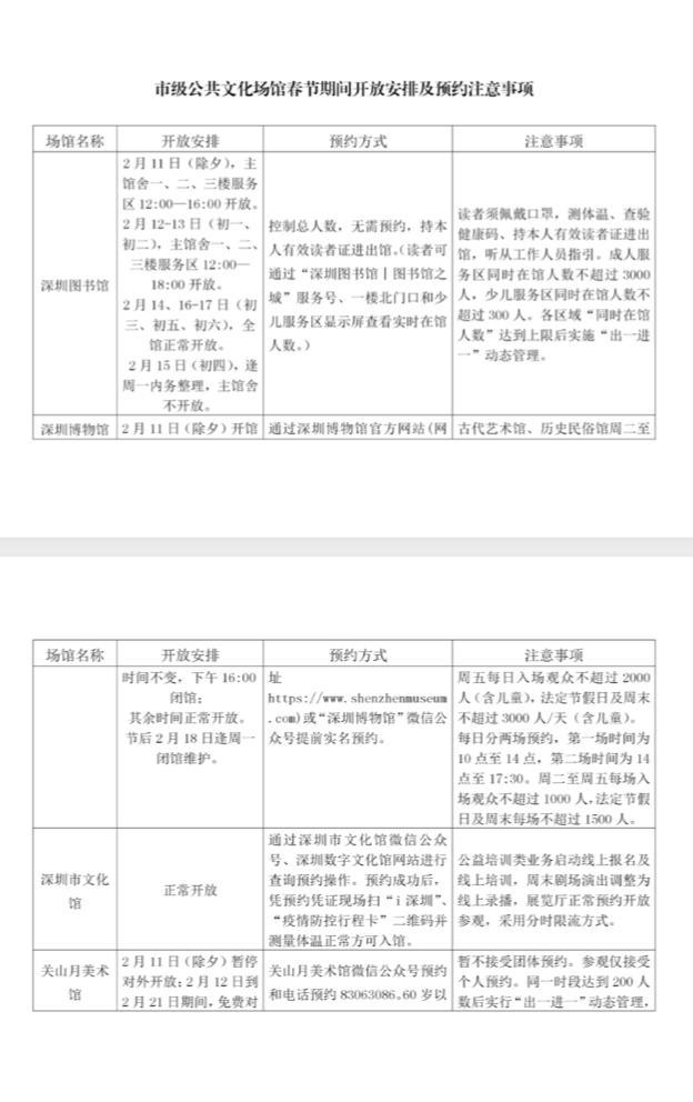
在场馆方面,市、区两级公共文化场馆将结合疫情防控形势合理安排开放时间,目前各公共文化场馆和A级景区在严格落实疫情防控工作基础上,除了一些场馆除夕、大年初一等特殊时节稍作调整外,其余时间基本照常开放,大部分场馆和景区需要预约和分时限流等,具体要求可通过市文化广电旅游体育局或者各场馆、景区的官方网站、微信微博等了解。后期因疫情防控需要如有调整,也将会及时公布相关信息。
在活动方面,60多场贴近市民生活、形式多样、积极向上的线上线下活动也将在春节假期举行,除了线上活动,现场活动因应疫情防控要求,主要为小型灵活的社区活动及展览等,各级文化广电旅游体育部门目前还在组织策划新一批文化活动,尽力满足留深过年的市民文化休闲娱乐需求。
各类文化活动及场馆具体开放时间是什么?如何预约?
赶紧收藏以下预约指南吧!
向下滑动查看
·场馆篇



向下滑动查看·
活动篇
·



市文化广电旅游体育局提醒广大市民:疫情当前,时刻不要放松警惕,请市民严格遵守防控各项规定,出行前做好功课,尽量通过网络无接触的方式来预约参观公共文化场馆、购票游玩景区,密切关注政府部门发布的出行提示。谨慎参加各种大型的游乐活动,进入公共文化场馆及KTV、网吧、影院等封闭场所时,全程佩戴口罩、测温、扫健康码、保持安全距离等。该局将竭尽全力,给留深过节的广大市民营造有保障、有温度、有特色的文化节日氛围。
“原地过年”带来旅游“小阳春”
2021牛年春节即将到来,
由于全国各地相继下发“就地过年”倡议,
不少消费者取消了跨地域旅游过节,
选择就地过年。
今年春节消费者越来越倾向于
短周期、近距离、慢节奏的出游方式,
“宅酒店过年”的趋势更为明显,
适合全家出游的
家庭房、亲子房等备受青睐,
受年轻人喜爱的
电竞房、影音房等主题酒店持续升温。

景区和酒店预订明显提升

原本打算春节回东北老家的“90后”小李,现在决定留在深圳过年。“现在要避免人群聚集和长途旅行,这是为了所有人的安全。所以我决定就留在工作地过年,现在科技发达,通过在线方式也可以和家人连线,大家都安全放心。”小李说。
来自携程方面数据显示,上海、三亚、北京、广州、苏州、杭州、南京、大理、深圳、重庆为今年春节期间酒店预订量前十城市,常驻地为一线及新一线城市用户更愿意通过“酒店度假”来犒劳自己过去忙碌的一年。
携程深圳分公司统计,目前深圳四季酒店、东海朗廷酒店、福田香格里拉大酒店、观澜湖硬石酒店、华侨城洲际大酒店、威尼斯睿途酒店、深圳湾木棉花酒店、大梅沙京基洲际度假酒店、佳兆业万豪酒店和蛇口希尔顿南海酒店预订排名前十。
另外,从订单构成来看,近郊度假型酒店以及城市度假型酒店更受深圳消费者青睐。“由于朋友好几家都不能返乡过年,我们便凑了5个家庭,包下了杨梅坑一栋民宿楼,大家一起‘拼过年’。”市民刘小姐向记者介绍了全新的过年方式。
记者同时了解到,由于大量市民留深过年,也为深圳景区留住客源。据悉,目前深圳世界之窗、深圳野生动物园、深圳欢乐谷、锦绣中华民俗村和东部华侨城的景区门票的搜索/预定量明显提高。
驴妈妈旅游网CEO邹庆龄表示,春节预订中游客尤其关注“安全”、“年味”、“品质”等内容;3天2晚或4天3晚的酒景套餐、小型跟团游套餐预订人气大幅超过预期;“酒店+”打包产品也受欢迎,如度假酒店+下午茶、酒店+滑雪票+晚餐、酒店+儿童乐园/博物馆等。
邹庆龄也指出,受当地过年影响,通过驴妈妈及相关平台预订下单各旅游名胜地特产、年货礼盒、网红零食、文创萌物等产品送给家乡老人、孩子的游客,环比2020年日常有大幅增长,用礼品代替自己表达春节感恩。

你新年有什么安排吗?
来留言和小编聊一聊吧

内容来源:深圳特区报、深圳新闻网
记者:马璇
如需转载,请注明以上内容

发布厅推荐



发布厅邀请您关注“i深圳”

“i深圳”app二维码

“i深圳”微信公众号二维码


